
根据《财政部 工业和信息化部 海关总署 国家税务总局 国家能源局关于印发〈重大技术装备进口税收政策管理办法〉的通知》(财关税〔2020〕2号)和《工业和信息化部 财政部 海关总署 国家税务总局 国家能源局关于印发〈重大技术装备进口税收政策管理办法实施细则〉的通知》(工信部联财〔2020〕118号)有关要求,结合国内外形势变化,工业和信息化部、财政部、海关总署、国家税务总局、国家能源局对重大技术装备进口税收政策有关目录进行了修订。有关事项通知如下:
一、《国家支持发展的重大技术装备和产品目录(2025年版)》(附件1)、《重大技术装备和产品进口关键零部件、原材料商品目录(2025年版)》(附件2)和《进口不予免税的重大技术装备和产品目录(2025年版)》(附件3)自2025年3月1日起执行。
二、对2025年2月28日前(含2月28日)批准的按照或比照《国务院关于调整进口设备税收政策的通知》(国发〔1997〕37号)规定享受进口税收优惠政策的项目和企业,在2025年8月31日前(含8月31日)进口设备,继续按照《工业和信息化部财政部海关总署国家税务总局国家能源局关于调整重大技术装备进口税收政策有关目录的通知》(工信部联重装〔2021〕198号)和《财政部 国家发展改革委 海关总署 国家税务总局关于调整〈国内投资项目不予免税的进口商品目录〉的公告》(2012年第83号)执行。
三、对2025年2月28日前(含2月28日),举办的中国国际进口博览会、中国国际服务贸易交易会以及中西部地区国际性展会展期内销售的进口展品税收优惠政策项下的国际性展会,展期内销售的进口展品继续按照工信部联重装〔2021〕198号文执行;2025年3月1日以后举办的,按本通知执行。
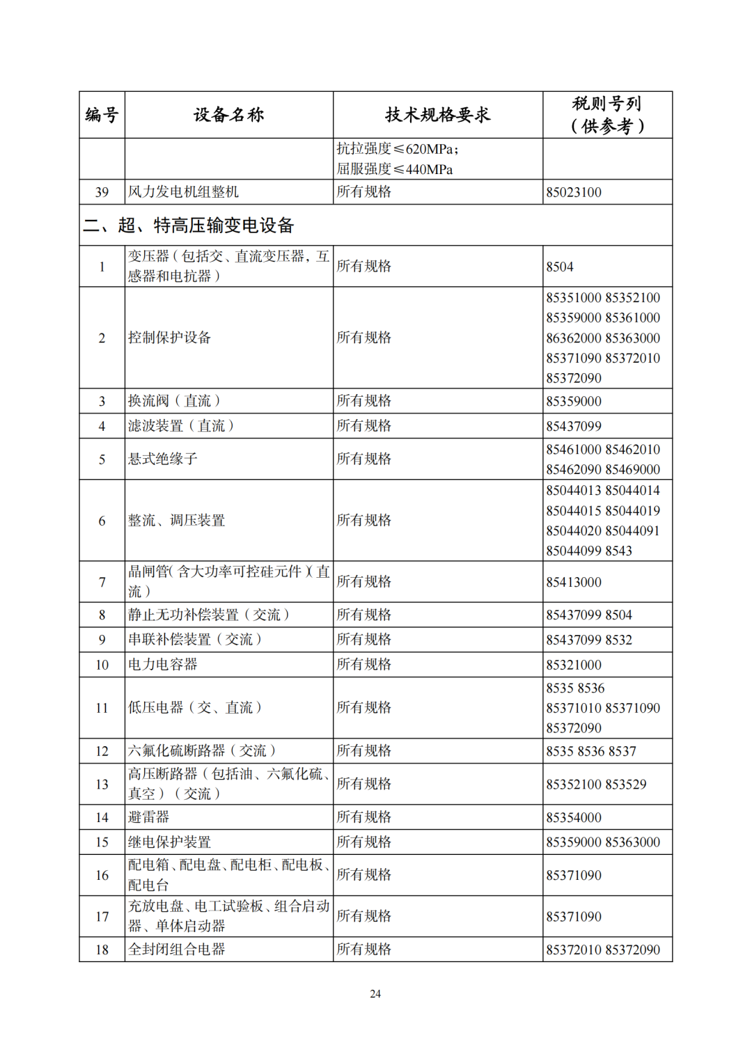
四、附件1和附件2中所列销售业绩要求仅用于确定免税企业名单。附件2中列明执行年限的进口关键零部件、原材料,免税执行期限截至该年度12月31日(含)。附件2和附件3中所列税则号列仅供参考,具体商品范围以设备名称及技术规格要求为准。
五、如遇目录列明商品范围理解不清等特殊事项,企业及有关单位可通过省级工业和信息化主管部门报工业和信息化部,工业和信息化部、财政部、海关总署、国家税务总局、国家能源局共同解释。
六、自2025年3月1日起,《工业和信息化部财政部海关总署国家税务总局国家能源局关于调整重大技术装备进口税收政策有关目录的通知》(工信部联重装〔2021〕198号)予以废止。
附件:
2.重大技术装备和产品进口关键零部件、原材料商品目录(2025年版)
3.进口不予免税的重大技术装备和产品目录(2025年版)
工业和信息化部
财政部
海关总署
国家税务总局
国家能源局
2025年2月5日




