据国家能源局网站1月13日消息,为持续推进能源领域首台(套)重大技术装备研制和应用,加快能源重大技术装备创新,切实保障关键技术装备产业链供应链安全,国家能源局组织了第四批能源领域首台(套)重大技术装备申报及评定并发布有关事项公告。
以下为原文

国家能源局
公告
2025年 第1号
为持续推进能源领域首台(套)重大技术装备研制和应用,加快能源重大技术装备创新,切实保障关键技术装备产业链供应链安全,我局组织了第四批能源领域首台(套)重大技术装备申报及评定。现就有关事项公告如下。
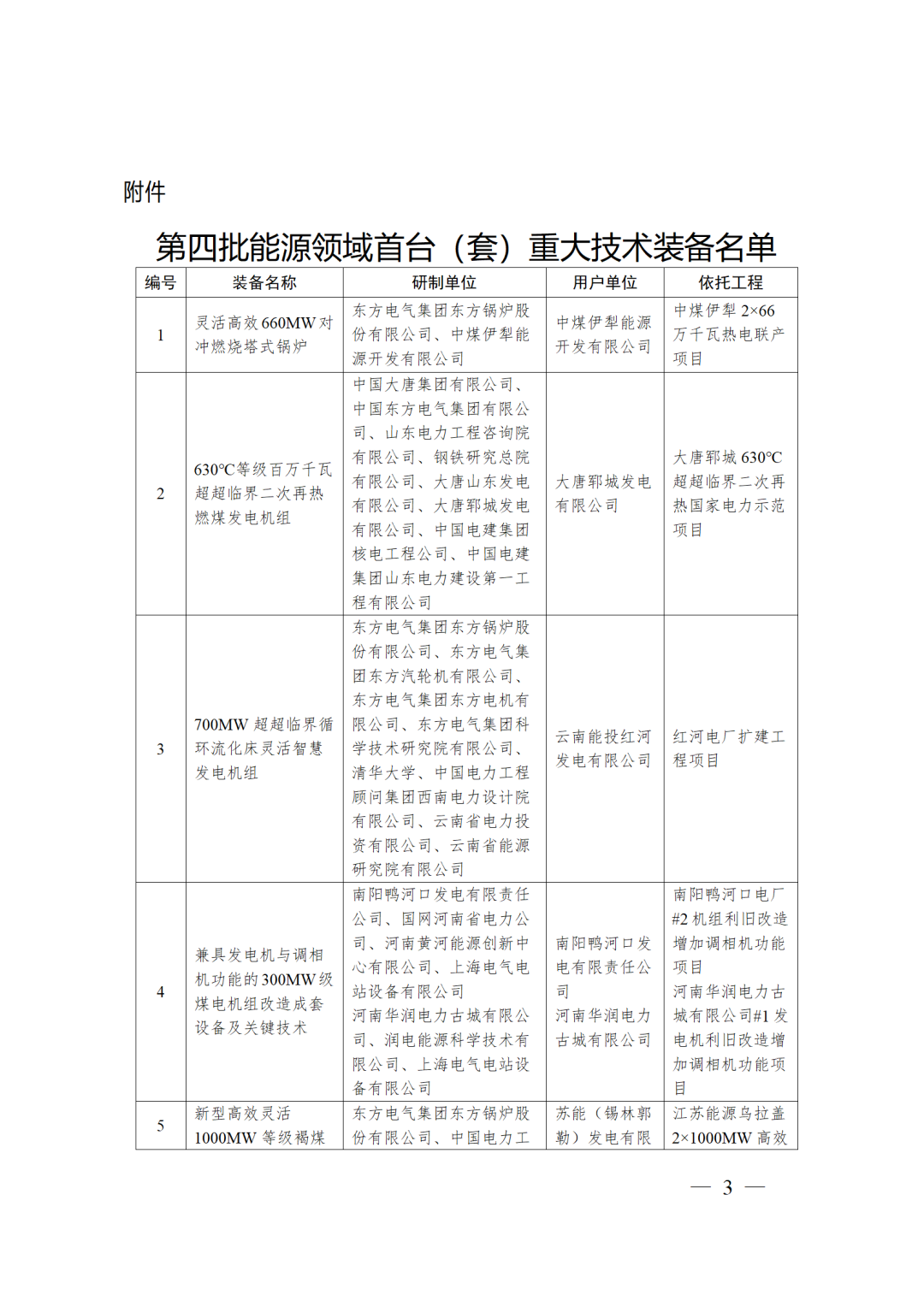
一、根据各有关单位申请,经组织专家评审和公示,决定将“灵活高效660MW对冲燃烧塔式锅炉”等77项技术装备列为第四批能源领域首台(套)重大技术装备。各有关单位要抓紧推动技术装备研制,扎实依托工程开展应用。
二、按照《关于促进首台(套)重大技术装备示范应用的意见》(发改产业〔2018〕558号)和《国家能源局关于促进能源领域首台(套)重大技术装备示范应用的通知》(国能发科技〔2018〕49号),能源领域首台(套)重大技术装备研制单位、用户单位及其依托工程享受如下有关政策:
(一)应用首台(套)重大技术装备的依托工程优先纳入相关规划并由各级投资主管部门按照权限核准或审批。
(二)能源领域首台(套)重大技术装备招投标,经报行业主管部门批准,可采用单一来源采购、竞争性谈判等非招标方式以保障任务落实。
(三)应用首台(套)重大技术装备的依托工程根据实际需要,可在年度上网电量指标安排、发电机组并网运行、调度方式、燃料供应和监管等方面给予适当优惠,鼓励地方根据实际情况进一步细化并落实知识产权、资金、税收、金融、保险等支持政策。
(四)应用首台(套)重大技术装备的依托工程,根据实际情况享有示范应用过失宽容政策。
三、根据《能源领域首台(套)重大技术装备评定和评价办法》(国能发科技〔2022〕81号),能源领域首台(套)重大技术装备研制单位和用户单位要及时向我局报告工作进展情况,依托工程投产运行一年后开展自评价,形成自评价报告报送我局。
特此公告。
附件:第四批能源领域首台(套)重大技术装备名单
国家能源局
2025年1月7日














免责声明:本网转载自合作媒体、机构或其他网站的信息,登载此文出于传递更多信息之目的,并不意味着赞同其观点或证实其内容的真实性。本网所有信息仅供参考,不做交易和服务的根据。本网内容如有侵权或其它问题请及时告之,本网将及时修改或删除。凡以任何方式登录本网站或直接、间接使用本网站资料者,视为自愿接受本网站声明的约束。


