为推动高质量创新发展、打造核能新质生产力,由中国能源研究会、中国广核集团有限公司联合中国产学研合作促进会、中核集团、国家电投、中国华能、中国大唐、国家能源集团共同主办的“2024第三届中国核能高质量发展大会暨深圳国际核能产业创新博览会”(以下简称“深圳核博会”),将于11月11-13日,在深圳会展中心(福田)隆重召开。

本届深圳核博会将延续往届高标准、大规模、高规格特点,持续打造世界一流核展,展出面积60,000平方米,海内外参展商超600家,覆盖全球前沿的核科技创新成果以及完整的核电产业链。大会同期还将举办近20场产业、应用、国际及学术论坛,涵盖先进装备与产业链、先进建造、在役检查、智慧运维、冷源安全、先进核材料、环保技术、数字化、安全生产绩效、核技术、先进核能等领域,汇聚万余位行业同仁,共商核能高质量发展大计,共绘核电可持续发展蓝图,为中国乃至世界核电产业的高质量发展汇聚行业智慧。
作为本届深圳核博会重要展商,杭州辉光检测技术有限公司将携带一系列高新产品和应用方案震撼亮相。展位位于1号馆H14号展位,欢迎莅临交流。
公司简介
杭州辉光检测技术有限公司位于科技企业云集的浙江省杭州市西湖区紫金港科技城。公司是一家专注于热释光检测仪器的研发、生产与销售的创新型科技企业,致力于将先进的热释光技术应用于辐射防护、环境监测、考古研究、地质勘探等多个领域。公司研发生产的智能化检测仪器凭借其高精度、高灵敏度及卓越的稳定性能,在行业内树立了良好的口碑,广泛应用于核电站、科研机构、高校实验室以及各类环境监测机构。
杭州辉光检测技术有限公司总部
公司主营产品与技术特点
杭州辉光检测技术有限公司自成立以来,始终深耕于热释光技术的研发与生产。公司凭借深厚的行业经验与卓越的研发实力,成功生产出了一系列高性能产品,这些产品以其高精度与高稳定性,为客户提供了可靠的解决方案。
公司的主营产品包括但不限于:
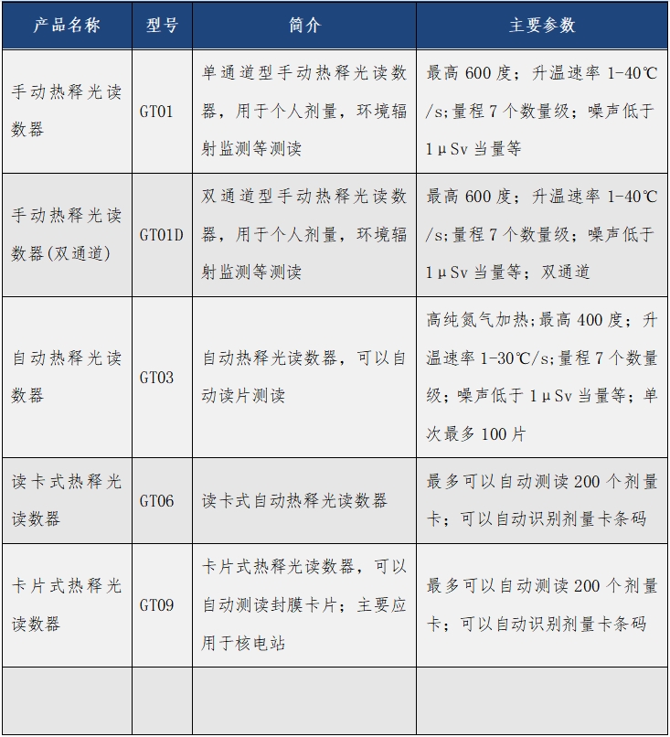
(1)热释光读数器
【产品描述】:公司供应全系列热释光读数器产品,包括手动式、自动式,读卡式等。

【主要特点】: ●读数快速准确,温度控制精准。 ●可靠性高,减少维护需求。 ●应用广泛,适用于多种工业领域。 ●售后专业,提供长期技术支持。
(2)配套设备
【产品描述】:公司供应热释光读数器相对应的配套设备,包括热释光退火炉与热释光冷却箱等产品。

【主要特点】:
●快速消除残留本底,读数更精准。
●多点测温,温度精准可控。
●设计简单,操作方便。
●售后专业,技术支持时间长。
(3)配套软件
【产品描述】:公司供应热释光读数器相对应的配套软件,如REMS和DMS等产品。

【主要特点】:
●配套软件,智能化操作程度高。
●可靠性高,减少维护需求。
●具有设备远程操作的功能。
●售后专业,技术支持时间长。
(4)剂量计
【产品描述】:公司供应全系列热释光剂量计,可以应用于个人剂量监测和环境监测。

【主要特点】:
●测量范围广,配置测量X、β、γ、中子。
●效率高,可放置多个剂量元件。
●设计小巧精致,佩戴方便。
●应用广泛,适用于多种工业领域。

11月11日-13日,第三届中国核能高质量发展大会暨深圳国际核能产业创新博览会“核”您相约,共聚鹏城!杭州辉光检测技术有限公司欢迎各位届时莅临展位咨询洽谈。
大会组委会电话:
010-67808008/010-68808008


