为推动高质量创新发展、打造核能新质生产力,由中国能源研究会、中国广核集团有限公司联合中国产学研合作促进会、中核集团、国家电投、中国华能、中国大唐、国家能源集团共同主办的“2024第三届中国核能高质量发展大会暨深圳国际核能产业创新博览会”(以下简称“深圳核博会”),将于11月11-13日,在深圳会展中心(福田)隆重召开。

本届深圳核博会将延续往届高标准、大规模、高规格特点,持续打造世界一流核展,展出面积60,000平方米,海内外参展商超600家,覆盖全球前沿的核科技创新成果以及完整的核电产业链。大会同期还将举办近20场产业、应用、国际及学术论坛,涵盖先进装备与产业链、先进建造、在役检查、智慧运维、冷源安全、先进核材料、环保技术、数字化、安全生产绩效、核技术、先进核能等领域,汇聚万余位行业同仁,共商核能高质量发展大计,共绘核电可持续发展蓝图,为中国乃至世界核电产业的高质量发展汇聚行业智慧。
作为本届深圳核博会重要展商,江苏华光电缆电器有限公司将携带一系列高新产品和应用方案震撼亮相。展位位于1号馆G16号展位,欢迎莅临交流。
公司简介
江苏华光电缆电气有限公司主营产品为核电站用1E级电缆、核电站用1E级电气贯穿件、舰船用电缆、核电站用特种电缆、电缆辐照等,专业向国内外核电站业主、核电站建设单位及核电站配套厂商提供产品和服务。
江苏华光电缆电气有限公司持有中华人民共和国国家核安全局颁发的1E级电缆、电气贯穿件《民用核安全设备设计许可证》和《民用核安全设备制造许可证》、电线电缆的《全国工业产品生产许可证》和《中国国家强制性产品认证证书》、《中国船级社CCS工厂认可证书》和《美国船级社ABS工厂认可证书》等资质与证书。
江苏华光电缆电气有限公司以服务核电产业为己任,坚持以科技创新推动核电产业发展,近25年来已成为著名的核电产品供应商,是国内唯一持有二个核电系列产品设计和制造资质的厂家。

生产基地
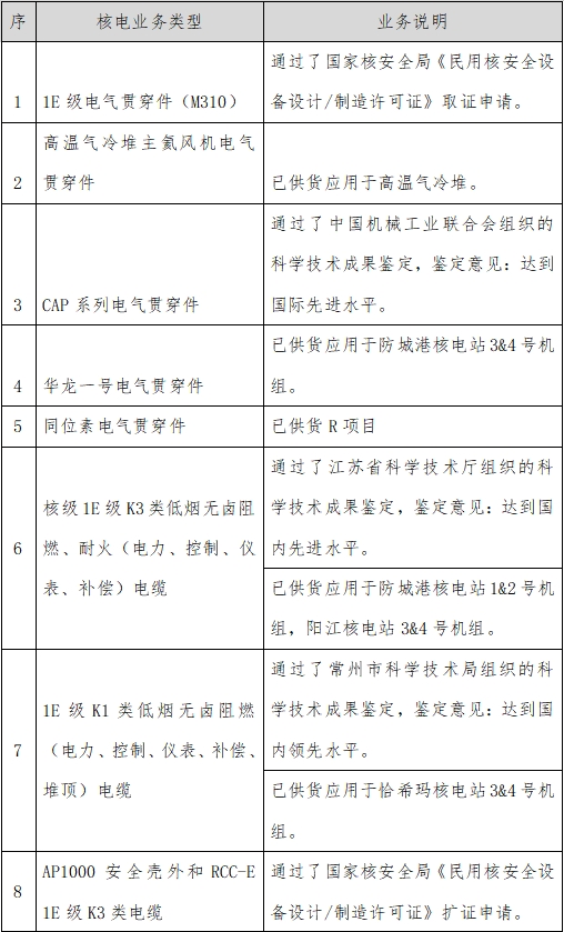
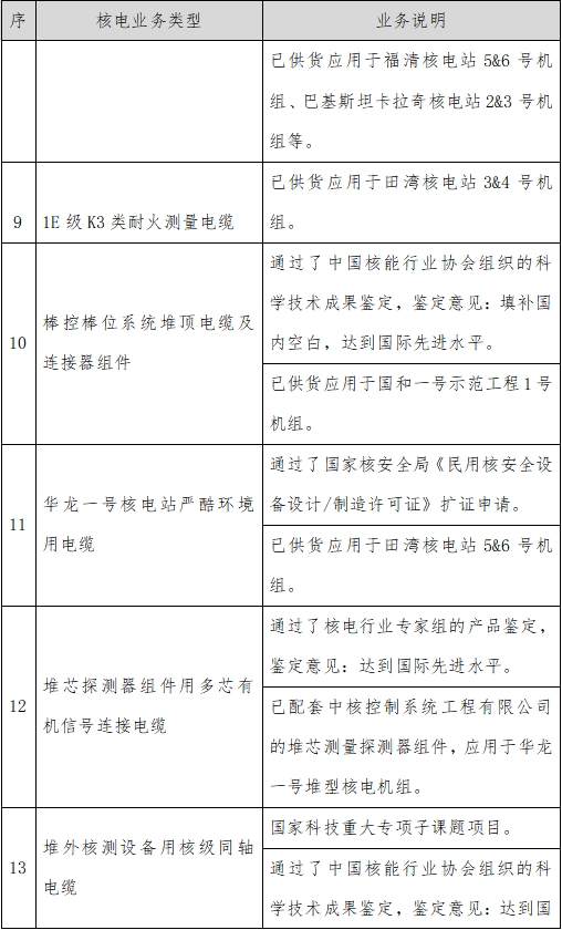
核电相关产品和业务范围




2023深圳核博会现场
11月11日-13日,第三届中国核能高质量发展大会暨深圳国际核能产业创新博览会“核”您相约,共聚鹏城!江苏华光电缆电器有限公司欢迎各位届时莅临展位咨询洽谈。
大会组委会电话:
010-67808008/010-68808008


