
“一带一路”是“丝绸之路经济带”和“21世纪海上丝绸之路”的简称。2013年9月和10月,中国国家主席习近平分别提出建设“新丝绸之路经济带”和“21世纪海上丝绸之路”的合作倡议。根据“一带一路网”官网数据,倡议提出10年来,我国已经与152个国家、32个国际组织签署了230多份共建“一带一路”合作文件。本文以数据的形式说明与我国签署“一带一路”合作文件国家的核电发展情况。
拥有在运核电机组的国家情况
截至2023年底,全球有32个国家和地区在运核电机组413台,总装机容量37151万千瓦。此外,全球还有25台核电机组处于暂时停堆状态,总装机容量为2122.8万千瓦。其中,印度有4台核电机组处于暂时停堆状态,总装机容量为59.5万千瓦,其他21台核电机组均为日本核电机组,总装机容量为2063.3万千瓦。2022年,全球核电上网电量为24868.34亿千瓦时。
在全球具有在运核电机组的32个国家中,有16个(一半)的国家与我国签署了“一带一路”合作文件。这16个国家分别是阿根廷、亚美尼亚、白俄罗斯、保加利亚、捷克、匈牙利、伊朗、韩国、巴基斯坦、罗马尼亚、俄罗斯、斯洛伐克、斯洛文尼亚、南非、乌克兰、阿联酋。
与我国签署“一带一路”合作文件的国家中,在运核电机组总数为115台,总装机容量9179.4万千瓦,2022年核电总上网电量为6000亿千瓦时,占全球核电机组总数的28%、占全球核电总装机容量的25%、占2022年全球核电总上网电量的24%。
拥有在建核电机组的国家情况
截至2023年底,全球有17个国家正在建设58台核电机组,总装机容量5986.7万千瓦。其中,有10个国家与我国签署了“一带一路”合作文件,这10个国家分别为阿根廷、孟加拉国、埃及、伊朗、韩国、俄罗斯、斯洛伐克、土耳其、乌克兰、阿联酋。这10个国家在建核电机组21台,总装机容量2145.5万千瓦,占全球在建核电国家总数量的59%,占全球在建核电机组总数量的36%,占全球在建核电机组总装机容量的36%。
目前,全球有3个国家国内没有在运核电机组但正在建设核电机组,分别为孟加拉国、土耳其和埃及。这3个国家都与我国签署了“一带一路”合作文件。
拥有退役核电机组的国家情况
截至2023年底,全球总计21个国家退役了209台核电机组,总装机容量为10509.5万千瓦。其中,亚美尼亚、保加利亚、意大利、哈萨克斯坦、韩国、立陶宛、巴基斯坦、俄罗斯、斯洛伐克、乌克兰等10个国家和我国签署了“一带一路”合作文件。这10个国家共退役了32台核电机组,总装机容量1556.1万千瓦,占全球具有退役核电机组国家数量的48%,占全球退役核电机组总数量的15%,占全球退役机组总装机容量的15%。
目前,全球有4个国家曾运行过核电机组但是现在已经全部退役。这4个国家分别是德国、意大利、立陶宛、哈萨克斯坦。其中,意大利、立陶宛、哈萨克斯坦等3个国家与我国签订了“一带一路”合作文件。
核电在电力结构中的占比情况
核电是全球重要的清洁、低碳、安全、高效的能源形式,是全球清洁电力的重要组成部分。2022年,全球总发电量为291651亿千瓦时。其中,燃煤发电量为103172亿千瓦时,燃气发电为66314亿千瓦时,水力发电量为43342亿千瓦时,风电和光伏发电量为42043亿千瓦时,核能发电量为26790亿千瓦时,燃油发电量为7286亿千瓦时,其他能源形式的发电量为2705亿千瓦时。2022年,核电在全球电力结构中的占比约为9.2%,核电发电量占全球总清洁电力发电量的比例为23.3%。
全球有21个国家的核能发电量在电力结构中的占比超过了全球平均水平,其中有14个国家与我国签署了“一带一路”合作文件,为全球核电占比高于世界平均水平国家总数量比例的66.7%,占与我国签署“一带一路”合作文件且具有在运核电机组国家总数量的87.5%,其中有10个国家的核电占比超过了美国18.2%的核电占比。这10个国家分别是亚美尼亚、保加利亚、捷克、匈牙利、韩国、罗马尼亚、俄罗斯、斯洛伐克、斯洛文尼亚、乌克兰。这从侧面说明了,与我国签署“一带一路”合作协议国家的核电发展水平还是比较高的。
核电机组机龄情况
截至2023年底,全球核电机组运行经验累计为19730堆·年。在运的413台核电机组运行经验累计为13431堆·年,平均机龄为32.5年。在在运核电机组中,首次并网和投运时间最早的采用第三代核电技术的核电机组是韩国新古里3号机组,采用APR1400技术,首次并网和投运时间分别为2016年1月15日和2016年12月10日,机龄不到9年。因此,全球机龄超过30年的核电机组均为采用第二代核电技术的机组。鉴于采用第二代核电技术的核电机组设计寿命一般为40年,全球核电机组延寿或退役市场前景广阔。
按照每五年期机龄段划分,全球30年以上机龄的核电机组数量有278台,占全球总在运机组数量的67.3%。与我国签署“一带一路”合作文件的国家,30年以上机龄的核电机组有61台,占这些国家机组总数量的52.6%。因此,无论是核电机组延寿市场还是退役市场,未来都会有较为广阔的发展前景。同时,机龄在30年以下的核电机组中,与我国签署“一带一路”合作文件国家的机组数量占比更大,说明这些国家的核电机组更年轻,正处于核能发电稳定出力状态。
具有发展核电计划的国家情况
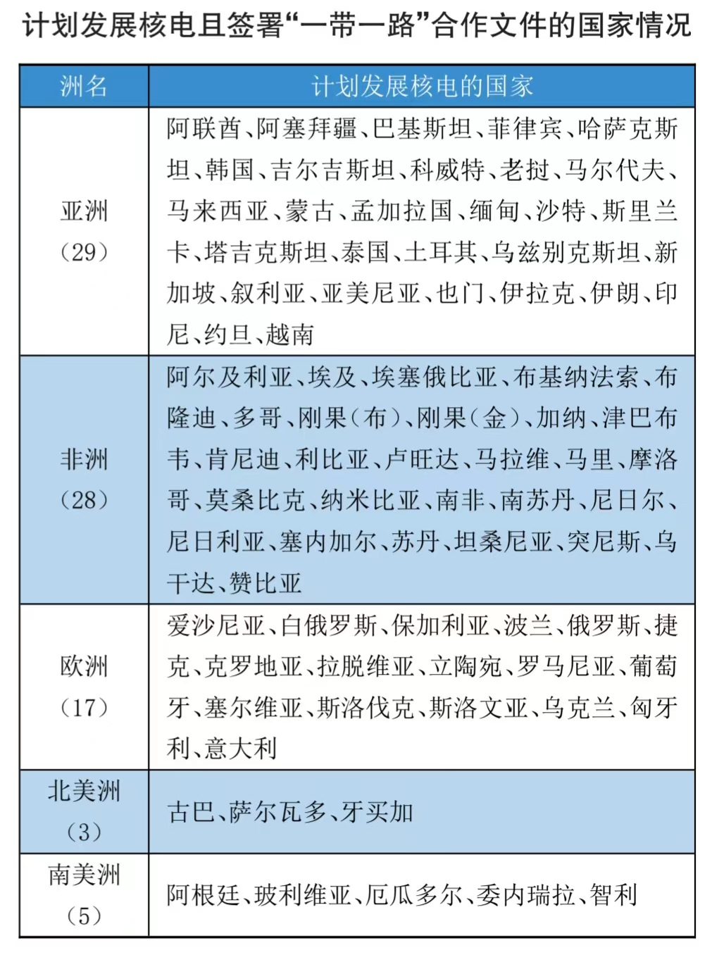
核电在应对气候变化和保障电力供给安全方面具有重要作用。与我国签署“一带一路”合作文件的152个国家中,有82个国家有计划发展核电,有的计划成为新的核电建设国家,有的计划扩大本国现有核电规模。其中,亚洲有29个国家,非洲有28个国家,欧洲有17个国家,北美洲有3个国家,南美洲有5个国家。由此可见,“一带一路”沿线国家将是全球未来核电发展的重点区域,是拉动未来全球核电发展的重要引擎。根据这些国家的核电计划,大型压水堆核电机组和小型模块化反应堆核电机组将是建设的主流核电技术。按照各大洲划分,与我国签署“一带一路”合作文件计划发展核电的国家情况如表所示。

相关启示与建议
坚定不移发展核电产业。核电是清洁低碳安全高效的能源形式。经过40多年的发展,我国核电产业链和创新链已经位居世界第一方阵,相关环节还位居世界领先位置。国家政策文件规定积极安全有序发展核电。在“双碳”目标、能源转型和新型电力系统建设环境下,以及考虑到我国发展核电的良好政策支持和已经积累的核电基础优势,我国应坚定不移发展核电产业。
持续不断提高核电技术水平。我国自主三代核电技术“华龙一号”已经实现批量化和规模化发展,后续可以重点关注以提高经济性为主要研究方向的技术水平提升。小型模块化反应堆担负着改变全球核能游戏规则的角色,“一带一路”沿线多个国家提出要建造小型模块化反应堆,结合我国现有的技术水平和全球经济社会发展需要,我国可以适度超前加快小型模块化反应堆技术水平研发。对于第四代核电技术,我国可以保持相关先进技术领先的基础上,总结示范项目建造经验,推动民用商用项目落地,随着商用工程项目建设同步建立一套标准体系。
分阶段有序推动我国核电技术国际合作。根据“一带一路”沿线国家需求和国际形势情况,我国核电技术走向海外,可以探索按照发展中国家、中等发达国家、发达国家等“三步走”模式分阶段稳妥有序推动我国自主核电技术国际合作。
关注全球核电延寿市场适时承接全球核电延寿任务。通过实施秦山一期延寿工程,我国积累了核电机组延寿经验。未来10年是全球核电机组延寿的关键时期,建议我国核电界积极参与国际核电机组延寿工作,加强与国际同行间的沟通交流,参加相关国际组织和国际会议,参与编制国际性延寿指导文件,进一步提升我国核电技术的延寿能力和管理水平。(作者单位:中核运维技术有限公司、中核战略规划研究总院)
免责声明:本网转载自合作媒体、机构或其他网站的信息,登载此文出于传递更多信息之目的,并不意味着赞同其观点或证实其内容的真实性。本网所有信息仅供参考,不做交易和服务的根据。本网内容如有侵权或其它问题请及时告之,本网将及时修改或删除。凡以任何方式登录本网站或直接、间接使用本网站资料者,视为自愿接受本网站声明的约束。

