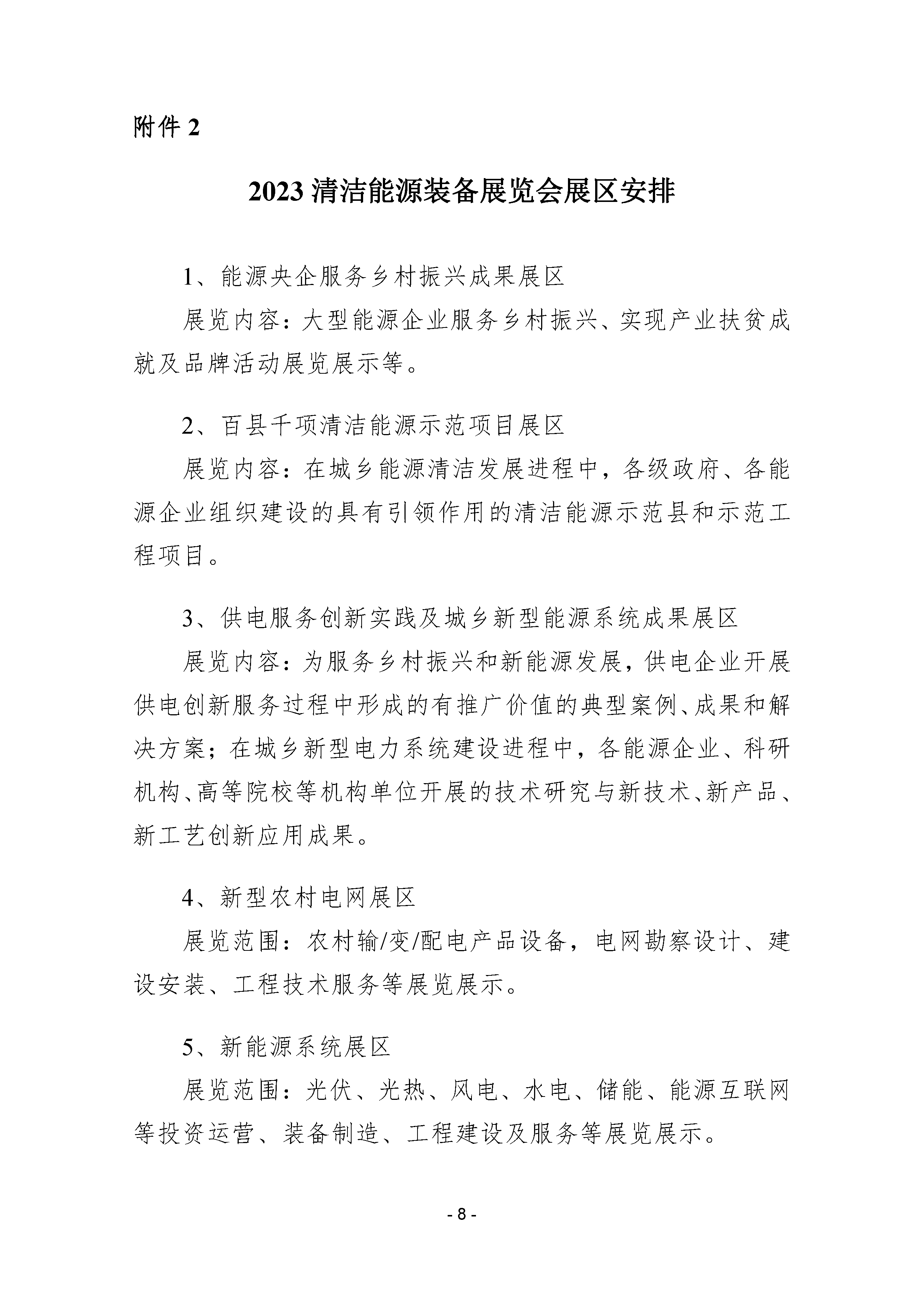
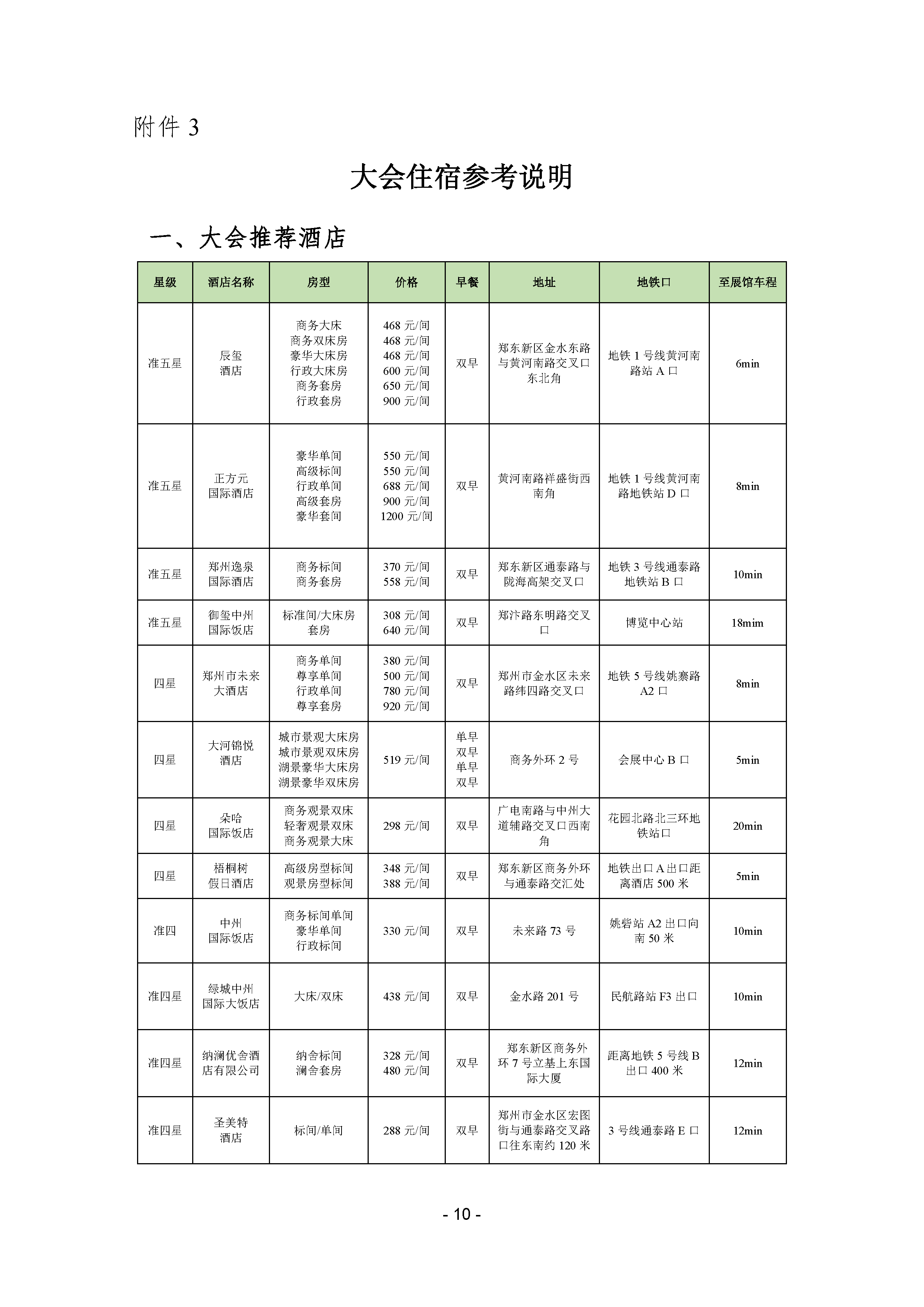
关于召开2023(第二届)农村能源发展大会的通知

2023-04-26 15:57  来源:农村能源发展的大会    农村能源  国家电网  中国能源研究会  乡村振兴

为落实党的二十大精神,服务农村能源转型发展,服务乡村振兴,中国能源研究会、国家电网有限公司定于2023年6月16日至18日在郑州举办2023(第二届)农村能源发展大会,同期同址还将举办2023清洁能源装备展览会。




 
 

免责声明:本网转载自合作媒体、机构或其他网站的信息,登载此文出于传递更多信息之目的,并不意味着赞同其观点或证实其内容的真实性。本网所有信息仅供参考,不做交易和服务的根据。本网内容如有侵权或其它问题请及时告之,本网将及时修改或删除。凡以任何方式登录本网站或直接、间接使用本网站资料者,视为自愿接受本网站声明的约束。

维度网

中国核电网


推荐阅读