在全球气候变化问题日趋严峻、减排诉求不断增强的背景下,核能作为生命周期碳排放最小且具有稳定高效特征的能源形式,既可作为基荷供应可调度电力,又可部分参与调峰响应电能需求,对可再生能源形成很好的补充。这些均为实现多种能源形式互补,共同构建清洁低碳、安全高效的新型能源供应体系,提供了现实的选择。中国自主三代核电品牌开发不断取得突破、先进核能系统创新稳步持续推进,核能对中国能源清洁低碳转型和整体创新发展的战略支撑作用已充分体现。
能源是中国国民经济和社会发展的基本保障,是保障国家战略地位和引领科技创新的重要支撑。强大的现代化能源体系,不仅可保障中国能源安全稳定供应、驱动清洁低碳转型、提升能源利用效率,更是中国实现“第二个百年”奋斗目标、“30·60双碳”承诺等的重要基础。在当前全球新一轮科技革命和产业变革蓬勃兴起的大背景下,如何有效对标全球能源技术发展趋势、主动应对复杂国际形势,以满足中国经济社会发展需求和科技创新发展期待等,将是未来中国能源现代化发展的根本要求。
在全球范围内,核能不仅是实现“双碳”战略目标的重要支柱能源,更被视为能源现代化产业的工业技术集大成者,其对能源清洁低碳转型和科技转型变革的战略性带动作用有目共睹。在后疫情时代国内外能源发展格局振荡变化的情况下,中国始终坚持发展核能,做大做实现代化核能产业,不但可通过规模化替代负荷中心周边的化石能源,促进区域清洁能源规模化替代及其“双碳”目标的实现;还可与可再生能源等优势互补、兼容并存,为国家经济社会发展提供安全高效的能源电力保障;并能利用科技创新、先进管理和全产业链协同等优势,带动广大能源企业尤其是中小企业实现“创新、协调、绿色、开放、共享”发展,为中国能源技术创新赋能。面向2035年,中国发展现代化核能产业,不但是中国能源现代化发展的重要组成,还是建设科技强国乃至社会主义现代化强国的整体需要。
面向2035年的中国能源现代化发展需求
“第二个百年”奋斗目标对2035年能源现代化发展的顶层要求
党的十九大对实现中国“第二个百年”奋斗目标做出了两个阶段推进的战略安排,即“2035年基本实现社会主义现代化”、“到本世纪中叶把我国建成富强民主文明和谐美丽的社会主义现代化强国”。十九届五中全会通过的我国《国民经济和社会发展第十四个五年规划和二〇三五年远景目标》,基于2035年我国将基本实现社会主义现代化的目标,明确提出“推进能源革命,建设清洁低碳、安全高效的能源体系”,以民生需求为先,满足多样化能源需求,努力实现人民群众对美好生活的向往。2021年中央经济工作会议也明确提出“要深入推动能源革命,促进能源消费、供给、技术和体制改革,加强国际合作,加快建设能源强国。”党的二十大基于新时代坚持和发展中国特色社会主义的一系列重大理论和实践问题,进一步为实现中国“第二个百年”奋斗目标指明了前进方向、确立了行动指南;将确保能源资源和能源安全作为国家经济社会发展的全局性、战略性问题及做好能源工作的首要任务。
“30·60双碳”目标对2035年能源现代化发展的部署要求
作为《巴黎协定》缔约方之一,中国明确提出二氧化碳排放“力争于2030年前达到峰值,努力争取2060年前实现碳中和”的战略目标(“30·60双碳”目标)。2021年9月,中共中央、国务院以《关于完整准确全面贯彻新发展理念做好碳达峰碳中和工作的意见》(中发〔2021〕36号),进一步提出“把碳达峰、碳中和纳入经济社会发展全局,以经济社会发展全面绿色转型为引领”,并明确强调“以能源绿色低碳发展为关键”,通过2025、2030、2060年3个阶段的目标,最终全面建立“绿色低碳循环发展的经济体系和清洁低碳安全高效的能源体系”。党的二十大更进一步强调,“积极稳妥推进碳达峰碳中和,立足中国能源资源禀赋,坚持先立后破,有计划分步骤实施碳达峰行动”。
2035年,是中国“双碳”战略部署从第二个阶段向第三个阶段转变的第一个五年,也是2030年碳达峰后的首个五年计划收官年。而由于“双碳”战略部署深度关联经济社会的全面系统变革,中国过往发展模式的惯性影响预计在短时内仍将存在。根据多家机构研究预测的结果(图1、图2),2030—2035年,是未来中国能源发展中“不稳定”的消费平台期和减排过渡期。反映在图1和图2中,不同机构基于再电气化和清洁能源替代等现代化进程的不同进度节点,对该时期内一次能源消费量和碳排放量的变化趋势预测出现较明显的差异;在2035年后,各方的预测趋势总体趋于一致,但一定程度上仍受到2030—2035年预测的边界条件的制约。所以,2035年将是中国实现“30·60双碳”目标的关键时点,其重要性在于在实现碳达峰后,如何做好这个过渡,从而能够“安全、稳定”地走向碳中和。而从现在至2035年前,如何稳步实施清洁能源规模化替代以实现能源安全稳定供应、构建新型电力系统以推动再电气化进程、梯级利用提高能源利用效率乃至突破碳捕获、利用与封存技术(CCUS)等碳汇技术等,推动实现能源现代化发展,则将是影响中国能源体系在碳达峰后,一次能源消费和碳排放拐点尽快下行,最终实现“双碳”战略部署的关键环节。

图1 7种对中国碳中和情景一次能源消费量预测对比

图2 8种对中国碳中和情景碳排放预测对比
面向2035年核能是中国能源现代化发展的重要组成部分
国际实践证明“双碳”战略部署实现离不开核能的贡献
联合国政府间气候变化专门委员会(IPCC)、中国工程院“不同发电能源的温室气体排放关键问题研究”课题组、多家机构或多位研究人员通过研究分析提出,在考虑铀矿采冶及核电站退役治理后,核能依然是全生命周期碳排放最小的发电技术之一(表1)。
表1 不同文献中全生命周期温室气体排放系数的比较(单位:gCO2e/kWh)

在全球气候变化问题日趋严峻、减排诉求不断增强的背景下,核能作为生命周期碳排放最小且具有稳定高效特征的能源形式,既可作为基荷供应可调度电力,又可部分参与调峰响应电能需求,对可再生能源形成很好的补充。这些均为实现多种能源形式互补,共同构建清洁低碳、安全高效的新型能源供应体系,提供了现实的选择。国际能源署(IEA)曾提出,核能是世界发达经济体最大的低碳能源选项。国际原子能机构(IAEA)则指出,核电作为一种低碳排放的电力,对全球电力系统实现低碳转型起到重要助力作用;其统计数据表明,2020年,全球核电发电量总计约达25532.1亿kW·h,占全球发电总量的10%左右,更是贡献了约1/3的低碳电力。在全球重要发达经济体中,核能的地位同样突出。2020年,美国核能发电量占本国总发电量的19.7%,并贡献了其无碳电力的约50%;欧盟各国核能发电量占本区域总发电量的31.0%,并贡献了其无碳电力的约44%。
当前中国核能发展取得的主要成就和发展基础
中国核能的开发和利用始于20世纪50年代,初期中国核能发展基础较为薄弱,处于跟随核发达国家的状态。为避免核能发展受制于人,从20世纪90年代至今,中国核能发展始终坚持“四个自主”和“以我为主、中外合作,引进技术、自主创新”原则,经过多年努力,取得了一系列令人瞩目的成就。总体上,中国已跻身全球核电大国之列,具备了向核电强国迈进的基础条件。
目前中国核能行业已基本建立可持续发展的整体工业体系,配套产业基础、自主技术能力和工程建造水平等也均具备国际竞争力。不仅可以提供核电设计、工程建造、设备制造和运行维护等一条龙服务,还具备了核燃料供应、核燃料循环、废物 处理等一系列技术和装备能力,具有提供“一站式”核能解决方案的能力,仅核电领域,即可支撑中国每年核准6~8台或千万千瓦级装机的整体供货能力,同时建造30台核电机组的施工建设能力。
截至2021年底,中国在运核电机组53台(不含台湾地区),装机容量5465万kW,约占全国电力总装机容量的2.30%,继续位居全球第三;2021年核能发电量4071.4亿kW·h,占全国发电量的5.02%,继续位居全球第二。目前,中国已建成或在建秦山、大亚湾等18个核电基地,多年来核电机组运行安全水平始终保持国际先进水平,未发生国际核事件分级(INES)2级及以上运行事件或事故。2020年,中国大陆核电站有28台机组在世界核电运营者协会(WANO)综合指数获得满分,占全球满分机组总数的1/3。新建核电机组设计指标均至少满足三代核电安全标准,具备完善的严重事故预防和缓解措施。
在国家有关部门的大力推动和相关企业的积极实施下,目前中国建成投运了全球首座AP1000三代核电机组、全球首座“华龙一号”自主三代核电机组,开展了自主“国和一号”建设,并且“华龙一号”核电机组在巴基斯坦卡拉奇核电项目(K2、K3机组)也已全面建成并网,成功实现“走出去”,标志着中国打破国外核电技术垄断,正式进入全球三代核电技术先进国家行列。与此同时,以高温气冷堆和快堆为代表的中国自主第四代先进核能系统技术也取得了重大突破,200MW高温气冷堆核电示范工程已成功实现并网发电,600MW商业化示范快堆正在有序建造,“十四五”期间有望建成投产,这些都将为未来中国第四代先进核能技术发展打下坚实基础。
近3年来,除尽量多发满发、贡献清洁低碳电力外,中国核能行业通过一批核能供热、供汽等工程示范项目的建设,实现了核能从发电向综合利用的转化,进一步凸显了核能的环境效益。2019年11月,海阳核电站实现向海阳市政热用户供热,使海阳市成为首个核能供热城市,目前已进入第三年推广。2022年4月,中国南方首个核能供热示范项目(秦山核能供热)首个供暖季顺利结束。2022年5月,中国首个工业用途核能供汽项目(田湾核电蒸汽功能项目)在连云港正式开始建设。
核能在未来中国现代化能源体系中将发挥更加重要的作用
基于核能在未来中国贯彻落实“四个革命、一个合作”重大战略思想和实施“30·60双碳”战略目标的重要作用,随着新时期中国能源电力发展更加注重清洁低碳和安全高效,作为能量密度大、可利用率高、可靠近布置于负荷中心的优质清洁能源品种,核能在未来中国现代化能源体系中将发挥更加重要的作用。其中核电还将作为中国装备产业“走出去”的重要名片之一,为中国与有关国家开展双边合作提供重要议题。
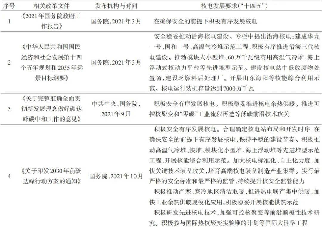
2021年以来,党中央、国务院和有关部门相关政策文件均对核能发展做出了积极、明确的部署(表2),面向2035年,核能现代化发展将迎来历史性窗口期和战略性机遇期。
表2 相关政策文件对核能发展做出的部署要求


综合上述3方面的论述,可以得出核能在中国清洁低碳能源体系中的重要战略地位,在开展能源战略2035研究时,在摸清国内外核能发展现状的基础上,通过做好增量发展思维、发挥核电创新引领作用、拓展综合利用领域等,探索提出了面向2035年的核能现代化发展的战略思路、重点方向、路线图及相关建议,以期能为国家能源中长期发展战略提供有力的决策支撑。
面向2035年,中国核能现代化发展的挑战
“双碳”战略下构建新型能源体系对核能发展战略的要求
“双碳”战略下构建新型能源体系对核电发展战略的要求包括以下方面。
1)核能应当在助力中国能源安全稳定供应方面发挥更重要的作用,以帮助中国在实现能源清洁低碳转型过程中,有效应对不断变化的国内外能源供应格局。例如随着“30·60双碳”阶段性目标的逐步实现,非化石能源装机将逐步成为主力能源,传统化石能源在做好转型兜底保障之外,反将因主要成为资源开发主体,角色从能源供给者部分转变为能源消费者;而其对规模化清洁能源的需求更大,如煤化工、石油勘探和开采、炼油中工艺重整等。而面向未来碳中和布局的CCS和CCUS等碳汇技术,要实现产业化即大规模碳捕集及封存,也将需要大量持续稳定的清洁、零碳能源供应。
2)充分认识到节能提效是“第一能源”,核能应当持续推进全产业转型升级,实现能效提升以对标国际先进水平。其方式不仅有余热利用等传统工业能效提高,还包括提供工业蒸汽、电气水热冷联供等综合性能源服务。
3)再电气化和氢能利用,是“两个构建”的发展重点。其中再电气化对应的将是以可再生能源占比逐渐提高的新型电力系统,核能应在其亟需的清洁低碳调峰电源、规模化高效储能和灵活的智能化复合能源系统等领域,投入更多人力、物力进行研发。而氢能作为新型能源利用形式,未来必将推动工业系统转型甚至重构传统工业体系,核能应及早进入和布局氢能产业,例如发展工艺实现规模化清洁制氢等。
4)在更长的时间尺度内,考虑化石资源枯竭和能源可持续发展的需求,核聚变和聚变-裂变混合堆技术将成为能源供应的最终解决方案,这也是全球能源行业基于长远发展的一大共识。
“双碳”战略下中国核能现代化发展的重点方向
基于上述对中国核能发展战略的几点要求,整理提出“双碳”战略下中国2035年核能现代化发展的重点需求及应对举措(表3)。
表3 “双碳”战略下中国能源发展对于核能现代化发展需求及应对措施

1)合理转变核能在能源体系中的定位,确保中国能源安全。根据中国工程院、国家发展和改革委员会能源研究所、国网能源研究院、清华大学气候变化与可持续发展研究所等多家研究机构的预测,2035年中国核能发电装机规模预计可达1.2~1.5亿kW,到2060年前后,核能装机规模将有望提升到4亿kW以上。核能有潜力由过去战略性补充能源,逐渐转变为保障能源安全、确保电力系统稳定和供给清洁低碳电量的基础性能源和主力能源之一,从而为实现“双碳”战略目标发挥中坚作用。
2)协调推进核能消费利用方式的多样化,提升核能利用效率。通过核能综合利用类项目如核能供热、供汽、热电联产等的新建或改扩建等,协调推进核能消费利用方式的多样化,持续放大核能的环境和社会效益,有效提升核能的能源利用效率,进一步拓宽核能在新型能源体系中发挥的作用。以海阳核电厂供热改造工程为例,据统计,供热工程一期投运后,海阳一期热效率由36.7%提高到37.2%;二期投运,热效率提升至39.94%;未来三期投运后,热效率将提升至55.9%。
3)主动适应新型电力系统和氢能利用要求。核能应主动配合新能源占比逐渐提高的新型电力系统构建,研究提高机组的经济性和调节能力等,替代、扩展和增强传统煤电承担的基荷及调峰功能,配合化学和其他新型储能技术的推广应用,共同满足系统对灵活性资源和可靠备用资源的更高要求。根据《氢能产业发展中长期规划(2021—2035年)》分阶段目标,核能应加快先进核反应堆(如高温气冷堆)与先进制氢工艺的耦合,为未来氢气大规模供应提供核能解决方案。
4)积极发展核燃料闭式循环及其全产业链,走好既定发展战略。走好中国“热堆-快堆-聚变堆”三步走的既定发展战略。面向2035年,面对未来核电装机规模提升和废物量增加的可预见情况,当前应加快建设后处理厂、快堆及其全部配套产业,以实现核燃料闭式循环,配套制定相关政策以形成长效机制等措施,循序渐进的推进相关工作,最终实现乏燃料后处理和废物最终处理处置。
面向未来,中国核能产业现代化的标志
降低能耗、优化经济性,自主实现零碳规模化发展
面向未来,在中国自主核能和核燃料循环技术中,能够采取先进工艺进一步节能降耗,并通过优化设计,减少混凝土、钢材、管道和电缆等大宗材料应用,使核能达到温室气体近零排放;同时结合对减碳、固碳技术的有效支撑,使核能最终成为零碳能源。
通过“简化设计,实现简单运营”、“提高劳动生产率,有效缩短工期”、“降低资金投入强度,缩短投资回报周期”等多种方式,持续有效的优化核能经济性,力争使经济性不再成为制约核能规模化发展的主要原因。
核能引领科技创新,满足用户多元化需求
面向未来,核能产业能采取更具创新性的手段如数字化、智能化等,推动先进反应堆研发设计,开展概念验证及模拟反应堆耦合响应等性能验证,能够前瞻性满足监管要求,缩短机型开发周期,实现智能化全寿期目标优化。能够吸引资本投入,进而推进产品迭代升级。可通过创新应用经验反馈推广各类型反应堆,并以高安全水平提供不同的核能解决方案。如可在近期部署的一体化模块式小型堆;可在中期部署的、采用非水冷却剂和慢化剂的小型四代反应堆;改装或改进的紧凑环路式小型模块化反应堆,包括驳载浮动核电站和海床基反应堆等。
快堆和后处理体系建设完成,实现闭式循环,可支撑核能大规模可持续发展
面向未来,中国以快堆为核心、后处理和燃料制造配套的核燃料闭式循环全面实现,经后处理回收的铀和钚进入核电站循环使用,有效提高了铀资源利用率,并大大减少需要最终处置的长寿期废物的体积,实现了废物最小化,缩短了安全监管年限,节省了处置费用。核能行业通过规模化商用后处理厂,将压水堆的乏燃料以及贫铀用作快堆燃料,实现燃料增殖,并与压水堆兼容发展,真正实现铀资源的循环充分利用,使核能归入可再生能源行列,从根本上解决核能的发展规模、核燃料中长期供应和高放废物的处理问题。
树立增量思维,凝聚聚变和混合堆创新,解决长远能源需求
中国自2006年加入“国际热核聚变实验堆(ITER)计划”以来,磁约束聚变研究取得重大进展,已全面步入国际先进行列,预计2027年实现运行。在Z箍缩聚变领域,中国自2000年起,以中国工程物理研究院为主,逐渐形成了“Z箍缩驱动聚变裂变混合堆”的完整概念。面向未来,中国材料学最新进展促进了聚变能利用,高温超导体改变了磁约束聚变关键部位的设计,通过增强磁场强度使聚变功率密度增加1个数量级;聚变技术取得决定性突破,进入聚变能源应用开发阶段;2050年,中国有望率先实现磁约束聚变能源和Z箍缩聚变裂变混合能源的发电演示。
“双碳”战略下中国核能现代化发展的情景预测
核电是新型电力系统安全稳定运行的重要支撑
面对“双碳”目标下再电气化战略,以更广领域的电能替代和发展电制原材料及燃料为重点,大力提升工业、交通、建筑等领域电气化水平。核电有大型压水堆、模块化小堆及高温气冷堆等多种堆型,可以在以下领域提供解决方案。
与煤电和水电一样,核电可以提供电力系统安全稳定运行所需的转动惯量,提高电力系统阻尼,加强系统扰动恢复能力,降低系统谐波污染的可能性,提高电网供电的安全性和可靠性。
配合可再生能源占比逐渐提高的电力行业低碳转型,补充、扩展、增强传统燃煤电厂所承担的基荷及调峰功能,配合化学和其他新型储能技术的推广应用,共同满足不断扩张的新型电力系统对电网中灵活性资源和可靠备用资源的更高要求。
核能与可再生能源协同构建智慧能源系统,实现能源行业的安全、高效、清洁和可持续发展。通过将现代信息技术、智能控制与优化技术和现代能源供应、储运、消费技术深度融合,促进核能和可再生能源比例提升和能源结构调整优化,通过冷、热、气、水、电等多种能源互补构建现代能源综合集成与服务平台。为消费者创造获取能源、存储能源乃至售卖能源的全新方式。
利用固有安全的小微型反应堆,提供定点式、精准化、原位型非化石能源的替代选项,结合燃煤锅炉以外的辅助设施,继续提供同等品质的发电蒸汽,缓解上万亿元发电资产的搁浅和浪费,维护煤电行业数十万人的就业岗位,避免不必要的金融和社会稳定问题。
核能供热等实现能源供应体系多样化,保障城镇化推进
城镇化的快速推进和人民生活水平的不断提高,驱动了中国北方地区供暖面积的快速增加,从而导致了快速增长的供暖能耗、碳排放与不容忽视的环境影响。目前北方供暖总面积已达132亿㎡,预计未来将继续发展到200亿㎡。日益增长的采暖需求将给未来清洁取暖工作带来更多的困难。在2017年,国家发展改革委、能源局等10部委联合编写的《北方地区冬季清洁取暖规划(2017—2021年)》中指出立足本地资源禀赋,根据不同区域的自身特点选取适宜的清洁供暖策略,试点核能供热。
以核能作为北方供暖的主要清洁热源之一,对缓解热源紧缺、优化供热能源结构具有重要意义。核电供热后,还有利于调和北方地区冬季热电比矛盾,通过热电协同等方式帮助电网灵活调峰,对于增强供电灵活性、提高能源利用效率有积极作用。若将核能供热与海水淡化相结合,则可通过水热同输的方式在供热的同时解决中国北方沿海地区的缺水问题,提供电气水热冷等清洁能源可获得性,提升人民美好生活水平。
核能供工艺热助力能源消费领域实现能效提升
目前的压水堆在适当的温度(约300℃)下产生热能,通过汽轮机动力循环将热量转换成电能。在先进核反应堆(如第四代反应堆)中,产出的热能可以达到更高的温度(500~1000℃),这些较高的工作温度,可以结合目前压水堆,提供各种不同温度和产量的工艺热(图3),并在石油化工和钢铁生产等各不同工业领域进行应用。

图3 各工业领域所需的不同温度的工艺热
构建低碳复合能源系统,促进传统化石能源向资源转型
从碳资源利用的角度出发,将煤等高含碳资源与核能进行耦合集成,通过物质流、能源流和信息流的集成,可实现高含碳资源的低碳化利用,这是应对中国未来能源安全和减排的可行之路。图4为技术路线。

图4 基于碳循环的复合能源系统的技术路线
复合系统在低碳情景下大规模生产液体燃料和化学品等,能够作为国内能源需求的有力保障,并降低石油的对外依存度;实现CO2的减排与资源化,有助于提高过程碳效率;提高核能及可再生能源等低碳能源的能效,并且降低系统投资与产品单位生产成本。
突破核能制氢技术,全面对接各类战略需求
核能制氢具有不产生温室气体、高效率和大规模等优点,是未来氢气大规模供应的重要解决方案之一。高温气冷堆是中国拥有自主知识产权的第四代先进核能系统技术,具有固有安全性高、出口温度高等特点,被认为是最适合用于核能制氢的堆型。其利用高温工艺热制氢的主要技术路线分为热化学循环分解水制氢和生物质制氢两种工艺。目前两种工艺均在推进,根据技术成熟度和产业化基础,生物质制氢工艺有望更快实现产业化,2023年有望完成制氢关键技术、中间换热器等关键设备研究,2025年有望完成工业放大并启动产业化工程建设。
此外,核能还应突破自身大容量、中心式、基荷型的传统极限,推广中小型多用途反应堆,开辟移动式核能利用新领域。在海洋强国战略中,支持独立岛礁、海上平台的能源和淡水需求;在航天强国战略中,提供太阳系内可达的空间核动力和核电源等。综合各种预测情景,探索提出了面向2035年的核能现代化发展需求和应用前景(表4)。
表4 面向2035年的核能现代化发展需求和应用前景

面向2035年,中国核能产业现代化发展的路径建议
考虑到中国核能现代化发展的要求和方向等,以及面向未来的中国核能产业现代化的标志,本文提出了面向2035年,中国核能产业现代化发展的路径建议。
1)在保障能源安全方面,基于2035年初步建设实现核电强国的发展目标,积极统筹国家科技创新资源,形成强大的原始创新和集成创新能力,实现前沿领域引领核能发展,确保核科技水平位于世界领先地位;具有完整的全产业链能力,并且具有强大的自主保障和供应能力。
2)在促进能源转型方面,通过大力推进三代压水堆核电批量化建设等部署,使中国核电发电量在2035年前占比达到10%左右的发展目标;有效发挥燃料能量密度高、运行稳定可靠、换料周期长等优势,实现核能规模质量效益并举。
3)在核能综合利用方面,到2035年,形成具有强大竞争力的整体布局;具备完备的原子能法律法规体系,产业竞争力及发展模式得到社会广泛认可,在国际核能治理方面具有重要话语权。
4)在燃料闭式循环方面,到2035年,实现四代先进快堆的商用示范,并具备规模化推广的条件,规模化商用后处理厂稳步推进,初步形成了闭式核燃料循环可持续发展模式。
5)在构建2050年及更长远未来的发展格局上,应将主要目标放在:积极实现压水堆和快堆二元核电体系的协同发展、可控核聚变能够取得突破等方面,确保在更长的时间尺度内,核电装机规模和发电量仍能够持续提升,从而更好的保障和支撑中国“碳中和”战略目标的实现。
本文作者:叶奇蓁、苏罡、黄文、杨勇、张东辉
作者简介:叶奇蓁,中国核工业集团有限公司,中国工程院院士,研究方向为反应堆技术及核能战略;苏罡(通信作者),中国核电工程有限公司,研高,研究方向为核安全及核能发展战略。
免责声明:本网转载自合作媒体、机构或其他网站的信息,登载此文出于传递更多信息之目的,并不意味着赞同其观点或证实其内容的真实性。本网所有信息仅供参考,不做交易和服务的根据。本网内容如有侵权或其它问题请及时告之,本网将及时修改或删除。凡以任何方式登录本网站或直接、间接使用本网站资料者,视为自愿接受本网站声明的约束。

