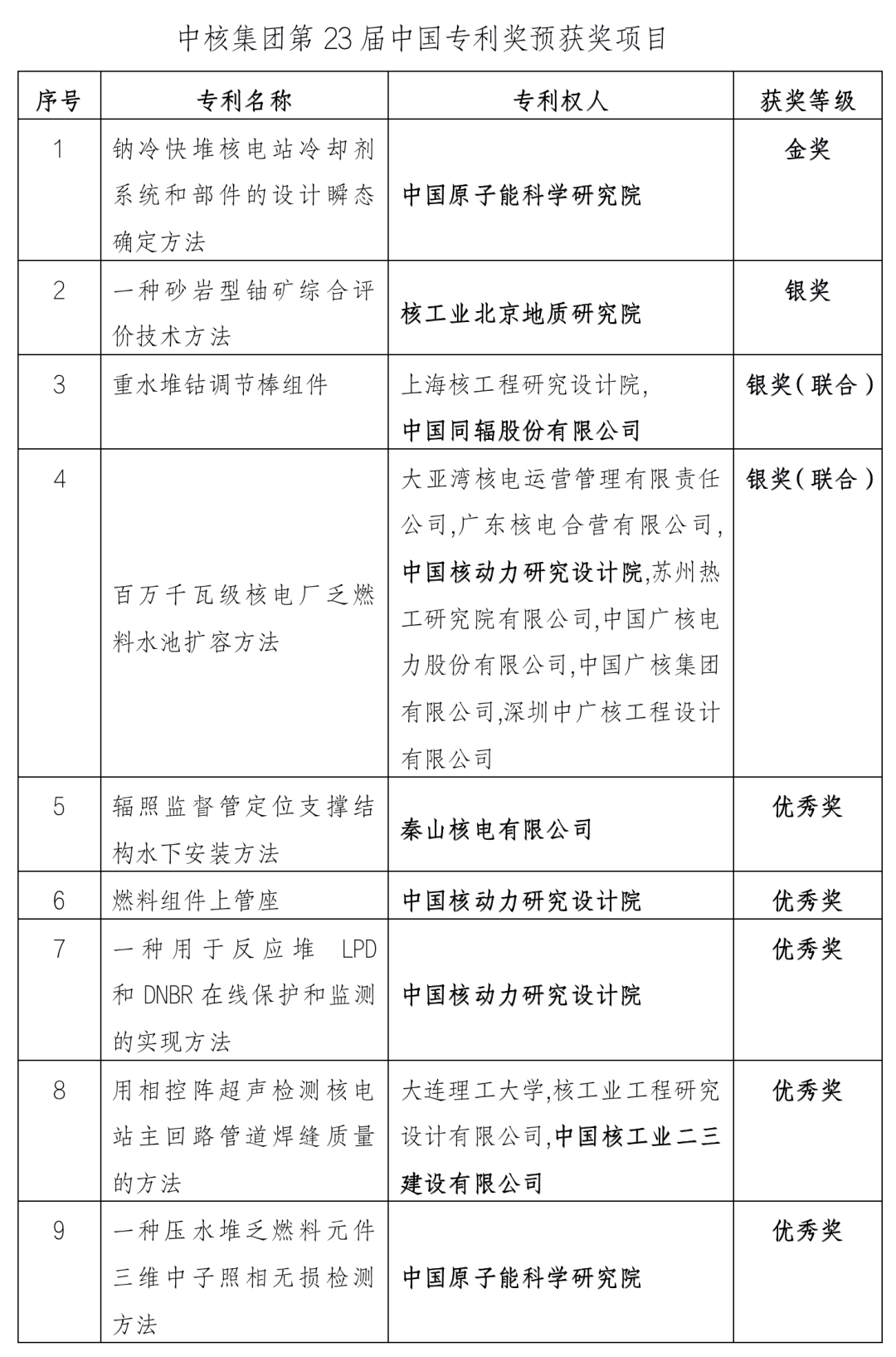
7月26日,国家知识产权局公布了关于第23届中国专利奖授奖的决定,中核集团共9件专利获奖,继2021年获得中国专利金奖后再次获得1项金奖、3项银奖以及5项优秀奖,突破历史最好成绩。
知识产权是国际竞争力的核心要素,是科技创新实力的体现。习近平总书记指出“创新是引领发展的第一动力,保护知识产权就是保护创新”。为深入贯彻落实习近平总书记指示批示精神,根据《知识产权强国建设纲要(2021―2035年)》和《“十四五”国家知识产权保护和运用规划》,中核集团科技质量与信息化部组织制定并实施《中核集团知识产权高质量发展三年行动方案》,系统构建专利布局,建立高质量专利遴选机制,聚焦“高质量、强保护、促运用”,以研发具有自主知识产权的核电设计、核燃料生产、装备制造、工程建设、核电运营技术为目标,在重大科研项目中开展知识产权全过程管理,挖掘策划高质量专利,着力加强关键领域自主知识产权保护,建立具有“中核特色”的知识产权工作体系,持续发挥知识产权在核科技自立自强中的重要作用,推动核行业高质量发展。此次中国专利奖获奖专利涉及快堆、铀矿地质勘探、核燃料、反应堆控制、核电厂运行维护、核电工程建设等多个领域。其中,中国原子能科学研究院首次获得中国专利金奖,核工业北京地质研究院首次获得中国专利银奖,秦山核电首次获得中国专利优秀奖,反映出集团公司在核行业全产业链原创性引领性科技攻关的深厚积淀与雄厚实力。

聚焦专利金奖

由原子能院徐銤院士和杨红义研究员完成的“钠冷快堆核电站冷却剂系统和部件的设计瞬态确定方法”专利技术创造性地提出并开发了一套钠冷快堆核电站冷却剂系统和部件设计瞬态的确定和分析解决方法。该方法针对适用的设计规范,基于钠冷快堆系统运行特性,确定了设计瞬态工况的分类、具体瞬态组成以及各个工况在寿期内的循环次数,给出了对各个设计瞬态进行热工水力分析的原则,从而系统性地提出了钠冷快堆关键系统和部件的理论设计技术体系和路径,为钠冷快堆核电站的工程设计提供了顶层指导、总体性路径和设计方法,打通了钠冷快堆冷却剂系统和设备从理论工艺到结构力学分析评价再到工程设计与制造的专业技术路径。该专利技术是解决钠冷快堆核能系统安全性、经济性和可实施性的基础理论,是我国钠冷快堆自主化设计能力的核心内容,已成功应用于实践中。
聚焦专利银奖(部分)
找铀 | 突破砂岩找矿技术瓶颈,技术国际领先

中核集团核地研院李子颖研究员为首的创新团队发明的国家发明专利“一种砂岩型铀矿综合评价技术方法”针对砂岩型铀矿找矿三大难点进行技术攻关,首次建立了叠合成矿条件“古构造、古建造、古改造”恢复技术,攻克了复杂成矿条件识别难题,实现了砂岩铀成矿作用时空定位;突破了隐伏控矿带多元成矿信息探测技术,大幅提高了隐伏控矿带弱磁差探测精度和探测深度;创建了多元信息数字化快速预测技术体系,基本实现了“定位、定深、定型、定量”预测,预测评价效率提高50%以上,大大缩短了找矿周期。该专利核心技术国际领先、技术完全自主可控,部分关键技术指标国际领先。
该专利技术是铀资源勘查核心基础专利,是砂岩型铀矿成矿预测和综合评价的关键技术,是科研创新团队在铀资源科学技术与应用领域重大创新成果,实现了关键核心技术自主创新和突破,推动了铀矿勘查技术进步,应用取得显著成效,对砂岩型铀矿找矿具有重大意义。
当前,新时期战略力量建设和“双碳目标”下的核电发展,对铀资源提出重大长远需求。砂岩型铀矿是满足我国铀资源重大需求的最重要工业类型,可地浸开采,具有储量规模大、经济成本低、环境效益好的优点。我国砂岩型铀矿找矿主要面临三大技术难题:砂岩型铀矿成矿条件识别难、成矿信息探测难、全盲铀矿预测难。
核技术应用 | 填补国内空白,打破国际垄断

获奖专利“重水堆钴调节棒组件”由中国同辐股份有限公司与上海核工程研究设计院等单位联合研发。它是“批量生产钴60放射源技术研发”这一专利体系中最重要的基础型专利,对钴调节棒组件的硬件结构进行了全面、完整的保护。以获奖专利为基础,构建系统的知识产权保护体系。
钴60放射源是全球需求量最大的同位素产品,应用包括工业探伤、材料改性、食品灭菌保鲜、肿瘤放射治疗、医疗器械消毒、辐照育种等方向。我国钴60放射源的实际需求量达到每年千万居里级别,批量生产钴60放射源技术研发对我国核技术应用领域意义重大,有助于扭转我国钴60放射源供应全面依赖进口的现状。
智库声音:打造核工业知识产权战略高地,激发核科技创新能级跃迁
在集团公司党组的统一部署下,集团公司科技质量与信息化部联合中核战略规划研究总院核工业知识产权研究所将知识产权强国建设工作分解落实,为知识产权高质量发展,建设创新型国家和社会主义现代化强国提供核级答卷。这波专利大奖究竟价值几何?我们不妨从他们那里寻找答案。
中国专利金奖到底有多难?
“中国专利金奖”是中国政府授予专利权的发明创造者的最高级别政府奖,更得到联合国世界知识产权组织认可,具有极强的社会影响力和权威性。其历来聚焦重点产业和关键领域核心技术,突出制造业的“大国重器”,解决“卡脖子”的技术难题,同时经济效益显著、社会效益突出,体现了行业的最高科技水平。
中国专利奖自设立以来,评审工作机制不断完善,评审指标多次修改,评选办法与时俱进,获奖难度逐年递增。尤其是近年来更加突出专利的质量导向,注重专利技术先进性,强调专利运用的实际效益及其对经济社会发展的突出贡献、对行业发展的引领作用。2021年,我国授权发明、实用新型专利共计381.6万件。而中国专利奖每年评审一次,金奖仅30个,并且评审范围不限于当年授权的专利,因此获得中国专利金奖的概率不到十万分之一。
专利金奖有何“金”效能?
一是核工业大国重器硬核出圈,经济与社会效益双丰收。2020—2022三年以来,集团公司在中国专利奖评选中取得了突出成绩,获得金奖2项、银奖4项、优秀奖16项,在中央企业中成绩优异,引领行业向前迈进,生动诠释了核工业是科技创新的“排头兵”,是科技成果的“引领者”。“华龙一号”、“CF燃料”、“铀矿地质勘查”、“核电运行”等重大科技成果硬核出圈,中核集团品牌价值进一步凸显,自主核电“国家名片”再次擦亮。同时,上述技术的创新研发,也为我国高端装备制造业实现整体转型升级提供强大动力,经济效益不可估量。
二是高价值知识产权示范引领效果显著,科技创新注入新动能。中国专利金奖的评奖宗旨是引导和推进知识产权工作对供给侧结构性改革、加快建设新型国家、推动高质量发展发挥重要作用。伴随集团公司在中国专利奖评选中屡创佳绩,知识产权创造与保护工作得到进一步重视。一大批核科技工作者争优争先,主动践行知识产权思想,将科研成果固化为自主知识产权,着力打造高质量知识产权,激发创新活力,提高自主科技成果核心竞争力。2021年度,集团公司授权发明专利较上一年度增长25%,知识产权质量持续提升。
三是知识产权强企建设加速器作用显著。知识产权不仅是实现创新发展的内在要求,更是应对新一轮科技革命和产业变革的重要抓手。当前,集团公司知识产权正处于从量变到质变跨越的关键期。以中国专利奖为契机,知识产权与企业战略规划、研发制造、生产经营、产业开发的融合将更加紧密,知识产权强企建设将进一步提质增效。
专利金奖的修炼秘籍是什么?
此次集团公司金榜题名,覆盖核电堆型设计、铀矿地质勘探、核燃料、反应堆控制、核电厂运行维护、核电工程建设、核技术应用等多个技术领域,反映了中核集团原创性引领性科技攻关的深厚积淀与重大突破,体现了集团公司长期以来知识产权工作的显著成效,更进一步提升了集团公司品牌与社会影响力。
系统策划,顶层布局,打造知识产权高质量发展策源地。2009年,集团公司制定了《中核集团知识产权发展战略》并实施,立足中核集团生产经营特色绘制知识产权发展蓝图。2017年,发布《中核集团创新科技管理体制机制、促进科技成果转化的若干措施》,充分激发科研人员的创新热情与知识产权保护意识。2019年,修订《知识产权管理细则》《专利管理细则》《科研项目知识产权管理细则》等一系列知识产权制度,统筹谋划知识产权管理体系。以制度为抓手,制定具有中核特色的知识产权高质量发展举措,为集团公司开展知识产权保护工作提供了目标指向,促进知识产权综合实力整体提升。
上下联动,精细管理,打通知识产权工作任督二脉。2020年,为进一步加强统筹管理,集团公司依托中核战略规划研究总院核工业知识产权研究所设立集团公司知识产权办公室,形成总部-专业化公司/直属单位-成员单位为纵向,知识产权办公室为横向的“合纵连横”知识产权管理体系。针对成员单位经营特点定制知识产权工作重点,各级知识产权管理机构职责和任务更加明确,上下联动,精细管理,打通知识产权工作任督二脉,构建纵横有序、点面结合的立体化知识产权管理体系。
深度融入,全面伴随,绘制重大科研项目知识产权生态圈。从2021年获得金奖的三代核电华龙一号核心专利,到2022年获得金奖的四代核电钠冷快堆核心专利,不仅仅是我国自主核电科技创新能力的突破,也是知识产权全面融入重大科研项目的鲜活体现。从龙腾2020到创新2030,核工业知识产权研究所以复合型人才为依托,以自主知识产权为核心,以系统工程思想为支点,全面落实集团公司知识产权与科研项目“同论证、同立项、同实施、同验收”的指导思想,形成“高起点知识产权调研-高价值知识产权策划-高质量知识产权保护-高水平专知识产权推广”的重大科研项目知识产权生态圈。坚持通过知识产权研究为科研项目技术攻关指明方向、保护成果、规避风险、推广应用,取得了一系列良好效果:通过国内外专利创新竞争格局,支撑核电安全发展关键技术中耐事故核燃料组件研发技术路线的选择与确定;通过知识产权策划和保护,历时10年形成了“华龙一号”三代核电700余项授权专利、120余项软件著作及相关商标的知识产权集群,为产业链安全稳定提供有力保障;基于技术链产业链“双链融合”,探索数字堆关键技术专利导航有效模式。
精准对接,双链融合,构筑科技成果转化生态系统。在集团党组的部署下,2022年初,集团公司依托战略规划总院成立中核集团科技成果转化中心,建立健全知识产权运营一体化服务体系。持续营造产业链、创新链“双链融合”的良好生态,多措并举加快科技成果转化,打造集政策体系、科技成果、孵化平台、金融资本于一体的科技成果转化生态系统,探索“产学研”结合的专利供需对接机制和专利共享及收益分配机制,推动重大原创成果和关键技术突破转化为先进生产力。
未来我国核工业知识产权将如何发展?
当前,知识产权的地位已经上升到前所未有的高度,高质量发展是知识产权事业的时代主题。未来,预计我国核工业知识产权发展将呈现以下趋势:
一是跨界竞争者使核工业知识产权竞争更加严峻。“碳中和”等利好政策正在吸引传统竞争者加速国内核能产业布局,人才、资金与技术等要素流动致使知识产权流失风险和科技创新竞争压力加剧;数字化转型升级和核技术应用产业快速发展,带来更加善于运用高知识产权规则的“跨界竞争者”。RCEP、CPTPP等多边贸易体系竞争和国际核能市场震荡,使得全球核能产业布局和国际进出口贸易发展不确定性和对抗性显著提升。少数西方国家施行知识产权霸权主义,知识产权有进一步向政治工具和国际问题演化的趋势。
二是知识产权质量将持续提升,具有核领域特色的知识产权布局新策略逐渐明朗。一方面,以专利为代表的核领域知识产权数量迅猛增加,知识产权布局的剩余空间被进一步压缩,基于现有技术“挤牙膏”式的传统知识产权布局思路已难以适应高质量发展要求。另一方面,以安全先进核能技术为代表的新一轮科技革命和产业变革正在兴起,将持续渗透影响核工业知识产权发展格局。以核电为例,专利布局策略将围绕提高三代核电安全经济性、四代核电研发验证关键技术开展行针步线。
三是核能多用途利用与核能互补,核电专用技术与数字化、智能化高端制造技术融合发展相关知识产权将蓬勃发展。面向碳达峰、碳中和的顶层要求以及以新能源为主体的新型电力结构,核能技术将持续突破创新。尤其是核能多用途利用与核能互补,核能数字化、智能化等前沿交叉技术将成为研发重点。大数据、人工智能等新领域新业态知识产权立法正在加快推进中,相关技术方向的知识产权预计将多元化蓬勃发展,在上述领域积极部署知识产权将掌握市场竞争优势。
中核集团还将如何发力?
集团公司董事长余剑锋在集团党组集体学习知识产权工作时指出,“我们要深刻认识到知识产权保护关系集团科技发展核心利益和核科技安全发展,关系到集团先进核科技创新体系建设,关系到集团公司’三位一体’战略目标实现”,这是集团公司新发展阶段知识产权工作的基本判断和发展方向。面向新发展趋势,中核集团将持续发挥知识产权在核科技自立自强中的重要作用,以重大科研项目和重要产品为抓手,全面打造核工业高价值知识产权集群,开展高水平知识产权研究,筑牢核科技安全发展基石,助推核科技创新能力能级跃迁,有力支撑集团公司建设先进的核科技工业体系和打造具有全球竞争力的世界一流集团,以实际行动迎接党的二十大胜利召开。
免责声明:本网转载自合作媒体、机构或其他网站的信息,登载此文出于传递更多信息之目的,并不意味着赞同其观点或证实其内容的真实性。本网所有信息仅供参考,不做交易和服务的根据。本网内容如有侵权或其它问题请及时告之,本网将及时修改或删除。凡以任何方式登录本网站或直接、间接使用本网站资料者,视为自愿接受本网站声明的约束。

