受全球气候变暖、不可再生的化石能源不断消耗等因素影响,全球能源消费结构正加快向低碳化转型。国际社会对保障能源安全、保护生态环境、应对气候变化等问题日益重视,许多国家已将可再生能源作为新一代能源技术的战略制高点和经济发展的重要新领域。在“双碳”政策带动下,二级市场的风光股也跟着“风光”了一把,wind数据显示,风力发电指数及光伏指数年内累涨超60%。除了风光以外,可再生能源还包括氢能和核能。
与其他能源形式相比,核电还具备高效性。据中电联披露的数据,近五年我国核电平均利用小时数基本稳定保持在7000小时以上,大幅领先于火电和国内其他清洁能源发电利用小时。
并且,目前核电上网电价仅次于水电,低于绝大多数火电及其他清洁能源发电。与火电相比,核电燃料成本占比相对较低,受能源价格波动影响相对较小。以国内的核电和火电龙头中国核电、华电国际为例,据公司2020年年报,核电燃料成本约占总发电成本的22%,而火电成本占据总发电成本的55%左右。因此,同样作为基本负荷电源的核电,比火电更具成本优势且更加稳定。
综合上述几点优势,在中国能源战略是发展多种清洁能源的大背景下,核电也是中国新能源版图中重要的发电方式之一。
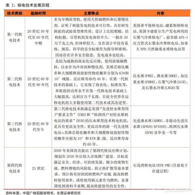
第三代核电技术大规模商用推动国内核电站发展
目前核电主要采用核裂变。核电站利用铀核裂变所释放出的热能,产生蒸汽,推动汽轮机转动。汽轮机将饱和蒸汽的热能转变为汽轮机转子高速旋转的机械能;发电机将汽轮机传来的机械能转变为电能。

全球范围内大多数用于发电的在运及在建核反应堆采用压水堆技术。截至2019年8月,根据国际原子能机构,全球在运核电机组共451台,其中采用压水反应堆技术的共301台,占比达到66.74%。

压水堆核电站由核岛和常规岛组成。核岛中的大型设备主要包括蒸发器、稳压器、主泵等,是核电站的核心装置;常规岛主要包括汽轮机组及二回路其他辅助系统,与常规火电厂类似。
由于核电技术相当复杂,且不断更新迭代的核电站技术对国家及企业技术研发水平的要求较高。目前,我国核电的整体技术水平处于第二代改进型向第三代核电技术过渡阶段。2018年6月,运用第三代核电EPR技术路线的台山核电站及AP1000技术路线的三门核电站实现首次并网发电。

中国核工业集团公司和中国广核集团研究开发了具有自主知识产权的三代核电技术华龙一号。华龙一号是中国拥有完全自主知识产权的第三代压水堆技术,采用“能动与非能动”相结合的安全设计理念,华龙一号的自主研发为中国的核电发展奠定了技术基础。防城港3、4号机组,是华龙一号核电技术的示范项目,已分别于2015年12月24日、2016年12月23日开工建设,目前两台机组建设进展总体正常。惠州1、2号机组和苍南1号机组也使用华龙一号核电技术,分别于2019年12月26日、2020年10月15日和2020年12月31日开工建设。
国内核电企业及研究机构在推广我国自主研发的第三代核电技术实现大规模、商业化应用的基础上,也在持续推进快堆及先进模块化小型堆的示范工程建设,并在超高温气冷堆、熔盐堆等新一代先进堆型关键技术设备材料研发方面大力投入。
在最新技术方面,2021年9月,我国第四代核电装置正要试验以钍元素为燃料在甘肃省进行试验。根据报道,如果运行过程表现良好,那么我国将打造至少可为10万户家庭提供电力的更大规模的钍基熔岩堆,也将代表着第四代核电技术在我国进入市场化开发运用的阶段。
核电开启新项目审批,十四五末期核电装机容量将达70GW
受2015年福岛核电站事件影响,中国暂停了新核电项目的审批,近几年新装机多为2015年之前审批的项目。近十年来,核电审批节奏较不规律:2013-2014、2016-2018年都曾暂停审批。进入2020年,国务院一次性再核准了4台机组。
截至2021年6月30日,大陆运行核电机组共51台,装机容量为5327.50万千瓦(额定装机容量),占全国发电装机容量的2.36%。
根据国家统计局,2020年全国累计发电量为74170.4亿千瓦时,其中商运核电机组总发电量(包含上网电量及厂用电量)为3662.5亿千瓦时,约占全国总发电量的4.94%。2010-2020年,我国核电发电量持续增长,从2010年的738.8亿千瓦时增长至2020年的3662.5亿千瓦时,年均复合增长率达到17.4%。2021年1-8月,我国核电发电量达2699亿千瓦时,约占全国总发电量的5.01%,较2020年底进一步提高,但仍远低于世界平均水平(10%),未来仍有较大提升空间。

十四五末期核电装机容量将达70GW,中国核能行业协会预计2025年我国在运+在建核电容量约为100GW。《中华人民共和国国民经济和社会发展第十四个五年规划和2035年远景目标纲要》中,对核电发展的定位是“安全稳妥推进核电建设”,十四五期间仍将主要推动沿海地区三代核电建设,规划十四五末期核电装机容量达到70GW。根据中国核能行业协会发布的《中国核能年度发展与展望(2020)》,2020年底我国在运核电机组51台(不含台湾),总装机52GW,在建17台以上,装机约19GW,预计到2025年,在运装机达到70GW,在建30GW,合计100GW。

另外,根据十四五规划及中国核能行业协会的预测,十四五期间我国核电年均新增核准约6GW(5~6台)。按目前核电单台机组200亿/台的投资额,若每年核准6台将带来1200亿元/年的市场空间。同时CAP1400的国内核准有望启动CAP1400的出海工作。根据中国电力报预计,在“一带一路”上及其周边有多个国家已经和正在计划发展核电,到2030年新建机组预计将达到107台。如果我国能够获得“一带一路”沿线30%的市场份额,即约30台海外市场机组。每出口一台核电机组,需要8万余台套设备,200余家企业参与制造和建设,以单台机组投资约200亿元测算,30台机组将直接产生近6000亿产值。

尽管第三代核电技术的大规模商用,加上十四五规划,使得核电产业具有极大的投资前景,但是在核电产业链中,部分材料依旧对外存在较大的依赖度。

如上图所示,在整个核电的产业链中,目前国内对上游的核原料铀资源存在较大的进口依赖。
核电站的运行需要核燃料保持供应,而核燃料物资在世界各国都受到严格管制,中国是核不扩散条约缔约国之一,受国际原子能机构(IAEA)监督,必须满足核不扩散条约的相关要求,中国政府对核燃料物资行业实施严格的管制。
目前国内获授经营许可及牌照从事天然铀进口及贸易并提供核相关服务的实体只有三家,分别是中国广核集团下属的铀业公司、中核集团下属的原子能公司和国家电投下属的国核铀业发展有限责任公司。
国内大部分铀资源属于非常规铀,品位低且埋藏深,开采成本高,因此目前中国的铀矿资源大部分来源于进口,主要进口国有哈萨克斯坦、纳米比亚、澳大利亚、加拿大、尼日尔和乌兹别克斯坦。根据世界核协会,我国铀资源对外依存度常年维持在70%以上。
但因为疫情的影响,全球多个铀矿暂停运行。加拿大在2020 年3月宣布,暂停雪茄湖矿和麦卡琳湖水冶厂的生产,哈萨克斯坦在同年 4 月初也宣布将减少所有铀矿的运营活动。疫情还对澳大利亚、纳米比亚或南非等国家的采矿作业造成限制,2020 年全球铀生产量受到一定影响。2020 年,哈萨克斯坦、纳米比亚、澳大利亚、加拿大、俄罗斯和尼日尔是全球铀矿生产的六大国,合计产量约占全球产量的84%,其中超过40%的铀矿产量来自哈萨克斯坦。
据伦敦帝国理工学院研究表明,奥密克戎变异毒株的感染严重程度不亚于德尔塔,而全球新增确诊病例也在逐步抬升,因此奥密克戎的出现也给铀矿复工开采带来不确定性。
而据世界核协会估算,2021年世界铀需求约为62500吨,2030年和2040年分别增加到79400吨和112300吨。尽管铀矿的需求逐年攀升,但奥密克戎的出现将进一步增加铀矿供给的不确定性。

由于核电建设周期长、投资规模大,前期工作一般需要 5-10 年以上;工程建设及安装调试一般需要 5 年左右;第三代核电站投产后运行时间可达 60 年。由于核电行业的特殊性及核电技术的复杂性,目前我国经国务院正式核准的核电项目(除示范工程、研究堆外)
均由中国广核、中国核电和国家电投三家分别或合作开发运营,其中,中国广核和中国
核电占据核电运营的绝大部分市场份额。
相关标的
智通财经APP了解到,中国广核电力(01816)是我国在运装机规模最大的核电开发商与运营商,是中国核电行业最大的参与者,是控股股东中国广核集团核能发电业务最终整合的唯一平台。
截至 2021 年 6 月底,中国广核管理 24 台在运核电机组和 7 台在建核电机组(其中包含中国广核控股股东委托中国广核管理的 3 台在建机组),装机容量分别为 27142 兆瓦和 8210 兆瓦,占全国在运及在建核电总装机容量的 52.04%以及46.79%,合计占全国核电总装机容量的 50.72%,龙头位置稳固。
国内新的核电项目主要采用三代核电技术,中国广核已掌握目前世界上主要的三代核电技术,并具备相应的建设和运维能力。同时,中国广核也在积极开发小型反应堆技术,参与相关技术的研发。另外,中国广核也注重在电力建设运营行业横向拓宽,目前已布局风电、光伏、水电等新能源发电业务,核电的快速发展无疑对中国广核形成利好。
免责声明:本网转载自合作媒体、机构或其他网站的信息,登载此文出于传递更多信息之目的,并不意味着赞同其观点或证实其内容的真实性。本网所有信息仅供参考,不做交易和服务的根据。本网内容如有侵权或其它问题请及时告之,本网将及时修改或删除。凡以任何方式登录本网站或直接、间接使用本网站资料者,视为自愿接受本网站声明的约束。

