一、中国核电原材料现状分析
核电站的运行需要核燃料保持供应。核燃料物资在世界各国都受到严格管制,中国是核不扩散条约缔约国之一,受国际原子能机构(IAEA)监督,必须满足核不扩散条约的相关要求,中国政府对核燃料物资行业实施严格的管制。2020年,哈萨克斯坦、纳米比亚、澳大利亚、加拿大、俄罗斯和尼日尔是全球铀矿生产的六大国,合计产量约占全球产量的84%,全球超过40%的铀矿产量来自哈萨克斯坦。我国铀资源对外依存度常年维持在70%以上。

二、中国核电行业发展环境分析
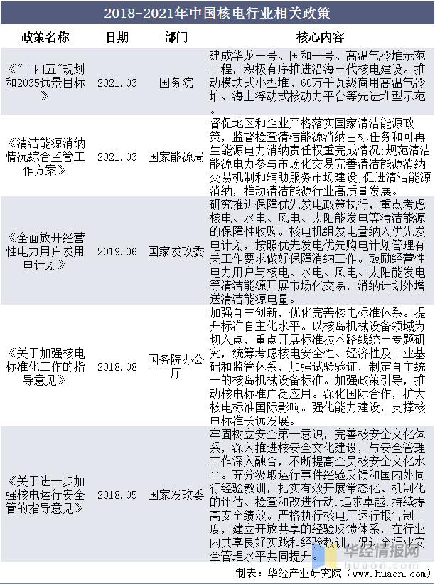
1、政策环境
2018-2021年,中国陆续出台了多个核电行业政策,保障核电运营的规范性和安全性。核电行业政策和国家对于低碳排放及推广清洁能源的要求成为了核电行业持续发展的重要推力。

2、技术环境
由于核电技术相当复杂,且不断更新迭代的核电站技术对国家及企业技术研发水平的要求较高。目前,我国核电的整体技术水平处于第二代改进型向第三代核电技术过渡阶段。2018年6月,运用第三代核电EPR技术路线的台山核电站及AP1000技术路线的三门核电站实现首次并网发电。国内核电企业及研究机构在推广我国自主研发的第三代核电技术实现大规模、商业化应用的基础上,也在持续推进快堆及先进模块化小型堆的示范工程建设,并在超高温气冷堆、熔盐堆等新一代先进堆型关键技术设备材料研发方面大力投入。

三、中国核电行业发展现状分析
根据国家能源局,2020年国内新投入商运核电机组1台,为田湾核电5号机组。截止到2020年底,全国商运核电机组为48台,总装机容量达4989万千瓦。2011-2020年,除了2012年外,其余年份全国商运核电机组装机规模均保持增长。截至2021年8月底我国大陆在运核电机组有51台,装机容量为5326万千瓦;

根据国家统计局,2020年全国累计发电量为74170.4亿千瓦时,其中商运核电机组总发电量(包含上网电量及厂用电量)为3662.5亿千瓦时,约占全国总发电量的4.94%。2021年1-8月,我国核电发电量达2698.5亿千瓦时,约占全国总发电量的5.01%,较2020年底进一步提高,但仍远低于世界平均水平(10%),未来仍有较大提升空间。

2021年1-6月,全国累计发电量为38717.0亿千瓦时,运行核电机组累计发电量为1950.91亿千瓦时,占全国累计发电量的5.04%,比2020年同期上升了13.76%;累计上网电量为1830.51亿千瓦时,比2020年同期上升了14.12%。

核电产业链的上游为铀矿开采加工精炼、铀转化浓缩和核燃料组件制造;中游为核电设备制造环节,主要包括核岛设备、常规岛设备和辅助设备;下游是核电站建设运营及乏燃料处理等。

四、中国核电行业竞争格局分析
1、中国核电
中国核能电力股份有限公司的业务范围:核电项目及配套设施的开发、投资、建设、运营与管理;清洁能源项目的投资、开发;输配电项目投资、投资管理;核电运行安全技术研究及相关技术服务与咨询业务、售电。据统计,截至2021年上半年中国核电营业收入为297.7亿元,同比增长24.64%,净利润为44.74亿元,同比增长46.23%。

2021年上半年,公司核电机组发电量总计为828.84亿千瓦时,比2020年同期增长23.43%,约占全国运行核电机组发电量的42.48%。核电设备利用小时数为3889小时,平均机组能力因子为92.38%。

2、中国广核
中国广核电力股份有限公司是中广核核能发电的唯一平台,主营业务为建设、运营及管理核电站,销售该等核电站所发电力,组织开发核电站的设计及科研工作。据统计,截至2021年上半年中国广核营业收入为368.7亿元,同比增长17.01%,净利润为54.98亿元,同比增长5.63%。

2020年,中国广核管理的核电站的总上网电量为1864.87亿千瓦时,占全国核电机组上网电量的54.41%。截至2021年上半年,中国广核管理的核电站的总上网电量为952.27亿千瓦时,占全国核电机组上网电量的52.02%,较2020年同期增长5.40%;

五、中国核电行业发展趋势分析
2021年国务院政府工作报告提出,在确保安全的前提下积极有序发展核电。此外,“十四五”规划和2035年远景目标纲要提出,“推进能源革命,建设清洁低碳、安全高效的能源体系……安全稳妥推动沿海核电建设”。可以预见,我国核电行业将迎来重大发展机遇,为实现碳达峰、碳中和目标发挥积极作用。与此同时,核电发展本身的规律和未来新趋势也越发明显。
一方面,核电机组建设和投入运行是一个平稳有序渐进的过程。目前,我国具备的核电主设备制造能力约为每年8-10台/套,再加上核电厂选址要求高,建设周期长等特性决定了核电装机量不可能短期内较快增长。预计到2035年,我国核电机组发电量将占全国发电量的10%左右,达到世界平均水平。
另一方面,核能发展应用正在开拓新方向,探索新模式。以中国核电为例:首先,中国核电已在小堆、泳池堆等核能新技术方面筹划布局,由此可延伸到核能在其他领域的应用。其次,在“双碳”目标下,中国核电也在积极策划用模块式小型堆为工业园区、产业园区提供稳定高效零碳清洁的电能、高温高压蒸汽等综合供能方案。第三,基于多年积累的专利技术和经验丰富的人才队伍,中国核电能够为其他核电站提供配套运维技术支持服务,开拓深耕国际市场,向海外核电站输出运营维护技术服务等。第四,中国核电还提出发展敏捷端产业,找准能源技术或核能技术的“最后一公里”,助力孵化颠覆性技术、偏轻资产和技术自主的产业。此外,为助力“双碳”目标,中国核电也在大力发展风能、光伏等非核清洁能源。
在核电新发展模式上,中国核电下属的秦山核电与海盐县政府正在共同探索打造“零碳未来城”,即“零碳能源+产业之城+科创之城+生态之城”,打造核能发电、集中供热、供气制冷等零碳能源平台,吸引先进制造业集群、同位素医药研发及应用、核能制氢、核电教学研等产业,打造“零碳能源,绿色发展”的国家级高质量发展示范区,每年可直接减少二氧化碳排放3000万吨以上,创造良好的经济效益、社会效益和生态效益。
免责声明:本网转载自合作媒体、机构或其他网站的信息,登载此文出于传递更多信息之目的,并不意味着赞同其观点或证实其内容的真实性。本网所有信息仅供参考,不做交易和服务的根据。本网内容如有侵权或其它问题请及时告之,本网将及时修改或删除。凡以任何方式登录本网站或直接、间接使用本网站资料者,视为自愿接受本网站声明的约束。

