轻原子核的融合和重原子核的分裂都能放出能量,分别称为核聚变能和核裂变能,在聚变或者裂变时释放大量热量,能量按照核能-机械能-电能进行转换,这种电力即可称为核电。
国家政策利好支持
2020年国家能源局、生态环境部联合发布《关于加强核电工程建设质量管理的通知》,要求切实落实核电工程质量责任制。重点是理顺业主单位、总包单位、监理单位的关系,明确和落实业主负责制。要求加强工程建设过程质量管理。主要是从工程招投标、质量监督、承包商管理等方面多措并举,确保质量管理体系有效运行。要求加强核安全文化建设。要求发挥现代信息化技术在核电建设管理中的作用。

资料来源:中商产业研究院整理
核电装机量呈增长趋势
我国是世界上少数拥有比较完整核工业体系的国家之一,一直有序、积极的推进核电的应用。从核电装机容量来看,近年来保持向好的趋势。数据显示,截至2021年3月31日,我国运行核电机组共49台(不含台湾地区),累计装机容量为51027.16MWe(额定装机容量)。

数据来源:中国核能行业协会、中商产业研究院整理
核能发电量逐年增长
2021年1-3月全国累计发电量为19051.5亿千瓦时,运行核电机组累计发电量为926.53亿千瓦时,占全国累计发电量的4.86%。与燃煤发电相比,核能发电相当于减少燃烧标准煤2558.47万吨,减少排放二氧化碳6703.19万吨,减少排放二氧化硫21.75万吨,减少排放氮氧化物18.93万吨。

数据来源:中国核能行业协会、中商产业研究院整理
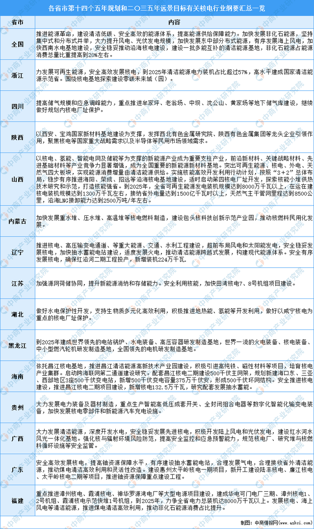
全国各省市十四五规划中核电产业相关发展建议
在中国十四五年规划和2035年远景目标建议/纲要中提到,推进能源革命,建设清洁低碳、安全高效的能源体系,提高能源供给保障能力。加快发展非化石能源,坚持集中式和分布式并举,大力提升风电、光伏发电规模,加快发展东中部分布式能源,有序发展海上风电,加快西南水电基地建设,安全稳妥推动沿海核电建设,建设一批多能互补的清洁能源基地,非化石能源占能源消费总量比重提高到20%左右。
全国各地积极促进核电行业发展,中商产业研究院整理了全国各省市“十四五”发展规划建议/纲要中有关核电行业发展相关内容,以供参考:

资料来源:中商产业研究院整理
免责声明:本网转载自合作媒体、机构或其他网站的信息,登载此文出于传递更多信息之目的,并不意味着赞同其观点或证实其内容的真实性。本网所有信息仅供参考,不做交易和服务的根据。本网内容如有侵权或其它问题请及时告之,本网将及时修改或删除。凡以任何方式登录本网站或直接、间接使用本网站资料者,视为自愿接受本网站声明的约束。

