3月5日的十三届人大四次会议上,国务院总理李克强所做的《政府工作报告》中关于2021年重点工作里提出:在确保安全的前提下积极有序发展核电。这是十年来政府工作报告中首次用“积极”的字眼来形容核电发展工作安排。
2012-2020年政府工作报告中关于核电的表述如下:
2012-2021年度政府工作报告中关于核电相关内容

“十三五”规划中提出的“积极开展内陆核电项目前期工作”,在“十四五”规划中未再出现,也就是说内陆核电项目将继续被搁置。在碳中和目标的承诺下,不产生碳排放、发电能力稳定的核电,是否又迎来了新机遇?
一、“十四五”装机7000万,没有内陆核电
中华人民共和国国民经济和社会发展第十四个五年规划和2035年远景目标纲要发布了,其中涉及核电的内容如下:
推进能源革命,建设清洁低碳、安全高效的能源体系,提高能源供给保障能力。加快发展非化石能源,坚持集中式和分布式并举,大力提升风电、光伏发电规模,加快发展东中部分布式能源,有序发展海上风电,加快西南水电基地建设,安全稳妥推动沿海核电建设,建设一批多能互补的清洁能源基地,非化石能源占能源消费总量比重提高到20%左右。
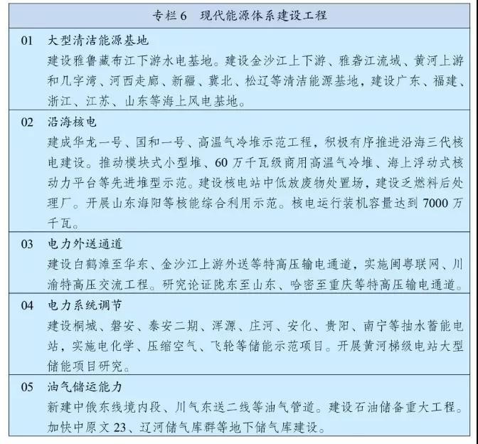
沿海核电:“十四五”规划图技术路线上提及的华龙一号、国和一号、高温气冷堆示范工程,都是中国拥有自主知识产权的核电型号。积极有序推进沿海三代核电建设。推动模块式小型堆、60万千瓦级商用高温气冷堆、海上浮动式核动力平台等先进堆型示范。建设核电站中低放废物处置场,建设乏燃料后处理厂。开展山东海阳等核能综合利用示范。核电运行装机容量达到7000万千瓦。

来源:“十四五”规划和2035年远景目标纲要
截至2020年12月31日,中国核电“十三五”运行核电机组共49台(不含台湾地区核电信息,已进行首次装料的核电机组列入运行核电机组进行统计),装机容量约为5103万千瓦。在建机组16台,总装机容量约1738万千瓦;另有3台机组(总装机361万千瓦)获得国务院核准后尚未开工。在运、在建及核准机组总容量达到7202万千瓦。简单估算,未来五年,中国将有2000万千瓦的核电装机容量投入运营,相当投入运营20台百万千瓦级的核电机组。
根据中国核能行业协会在2020年6月发布的《中国核能发展报告(2020)》预测,“十四五”及中长期,核能在中国清洁能源低碳系统中的定位将更加明确,作用将更加凸显,核电建设有望按照每年6~8台持续稳步推进。这一预测在能源圈有一些争议,有专家认为这个数字过于激进。从十四五规划的目标来看,如果按照百万千瓦级别的机组计算的话,年增应该会低于6台机组。
在此次发布的《2035年远景目标纲要》中,值得业界关注的一点,是关于推动"海上浮动式核动力平台等先进堆形示范"的表述。海上浮动式核动力平台,也称海洋核动力平台。是小型核反应堆与船舶工程的有机结合,可为海洋石油开采和偏远岛屿提供安全、有效的能源供给,也可用于大功率船舶和海水淡化领域。海上浮动式核动力平台的一大特点,是可以在海洋之中自由穿行,想去哪里就到哪里。海上浮动堆(其实也是小堆)以及模块化小堆等新的技术选型,让核电从大变小,这会明显增加核电的商业应用场景。
此外,山东核能供热为代表的核能供暖等综合利用,变成了未来核能发展的一个重要选项。电,已经不再是核电的100%。
从“建设核电站中低放废物处置场,建设乏燃料后处理厂”的表述中可以看出来,核燃料后端循环依旧是被重视的环节。
未来五年,哪些沿海核电有机会成为新增容量?核电那些事进行了预测。

二、企业及地方核电方面的碳中和动作
国网:2030年,公司经营区域内核电装机达到8000万千瓦以上国家电网发布的“碳达峰、碳中和行动方案”中提出,到2030年,公司经营区域内核电装机达到8000万千瓦以上。国家电网经营范围为除广东、广西、云南、贵州、福建外的全国大部分省份。截止目前,除去广东、广西、海南的核电,国家电网经营范围内核电装机为3142万千瓦,在建及核准机组为1382.5万千瓦,共计4524万千瓦。这也就意味着在国家电网的规划中,还需要其经营范围内新增约3500万千瓦核电,考虑核电约5年的建设周期,也就意味着这3500万千瓦机组全部在十四五期间开工。若考虑广东、广西、海南的开发潜力,全国“十四五”期间新开工核电容量还将更高。
浙江:“十四五”形成3大沿海核电基地近日公布的浙江省国民经济和社会发展第十四个五年规划和二〇三五年远景目标纲要提出:大力发展可再生能源,安全高效发展核电,鼓励发展天然气分布式能源、分布式光伏发电,有序推进抽水蓄能电站和海上风电布局建设,加快储能、氢能发展,到2025年清洁能源电力装机占比超过57%,高水平建成国家清洁能源示范省。未来五年,浙江将全面提升能源安全保障能力。核电:建成三澳核电一期,推进三门核电二三期、三澳核电二期,形成浙北、浙东南、浙南三大沿海核电基地,到2025年核电装机达1100万千瓦以上。
三、核能的发展面临着哪些挑战?
核电安全是个紧箍咒核能是一种低排放、高效率的清洁能源,曾经被视为化石能源最有希望的替代者,我国在2011年日本福岛核电事件之前,一直都是有序、积极的推进核电的应用。但自从福岛核事故之后,我国在一段时间暂停了核电工程建设。也正是基于安全原因,到目前为止,内陆核电一直还未破冰。
不过我国运行核电机组一直保持良好的安全业绩,迄今未发生国际核事件分级(INES)2级及其以上的运行事件。
公众认知度有待提升自从日本福岛核事故后,社会大众对核安全方面就更加关注,公众对核电接受度也有所下降,沿海内陆城市对建设核电反对声也增大了。大众对核安全的认知也参差不齐,出现了部分非科学、非理性的反核言论,甚至有地区出现谈核色变的现象。这就对我国核电产业发展与社会大众沟通方面需要加强,让社会大众能够接受。
结 语
核电是高效、清洁、安全和经济的能源,具有资源消耗少、环境影响小和供应能力强等许多优点。
发展核电要以安全为前提,但也不能因噎废食。在碳中和目标下,我们可以积极利用核电的优势,在发电、供暖等各领域挖掘核电的潜力。
免责声明:本网转载自合作媒体、机构或其他网站的信息,登载此文出于传递更多信息之目的,并不意味着赞同其观点或证实其内容的真实性。本网所有信息仅供参考,不做交易和服务的根据。本网内容如有侵权或其它问题请及时告之,本网将及时修改或删除。凡以任何方式登录本网站或直接、间接使用本网站资料者,视为自愿接受本网站声明的约束。

